개요
- 정렬 알고리즘은 데이터를 일정한 순서로 배치하는 알고리즘임
- 비교 정렬은 데이터 간의 상대적 크기 관계를 비교하여 정렬하는 방식임
- 이론적 하한선은 $O(n \log n)$임
비교 정렬이란
- 데이터 간의 대소 관계를 비교하여 정렬 순서를 결정하는 알고리즘임
- 버블, 선택, 삽입, 병합, 퀵, 힙 정렬 등이 포함됨
- 비교 연산을 기반으로 하므로 최소 $O(n \log n)$의 시간 복잡도를 가짐
성능 비교
| 알고리즘 | 평균 시간 복잡도 | 최악 시간 복잡도 | 최선 시간 복잡도 | 공간 복잡도 | 안정성 |
|---|---|---|---|---|---|
| 버블 정렬 | $O(n^2)$ | $O(n^2)$ | $O(n)$ | $O(1)$ | 안정 |
| 선택 정렬 | $O(n^2)$ | $O(n^2)$ | $O(n^2)$ | $O(1)$ | 불안정 |
| 삽입 정렬 | $O(n^2)$ | $O(n^2)$ | $O(n)$ | $O(1)$ | 안정 |
| 병합 정렬 | $O(n \log n)$ | $O(n \log n)$ | $O(n \log n)$ | $O(n)$ | 안정 |
| 퀵 정렬 | $O(n \log n)$ | $O(n^2)$ | $O(n \log n)$ | $O(\log n)$ | 불안정 |
| 힙 정렬 | $O(n \log n)$ | $O(n \log n)$ | $O(n \log n)$ | $O(1)$ | 불안정 |
정렬 알고리즘
버블 정렬
- 인접한 두 요소를 비교하여 크기 순서가 맞지 않으면 교환하는 방식임
- 거품이 수면으로 올라오는 것처럼 큰 요소가 배열의 끝으로 이동함
-
구현이 단순하지만 성능이 매우 떨어짐
- 시간 복잡도
- 평균
- $O(n^2)$
- 최악
- $O(n^2)$
- 최선
- $O(n)$
- 평균
- 공간 복잡도
- $O(1)$
-
안정성
- 안정적임
-
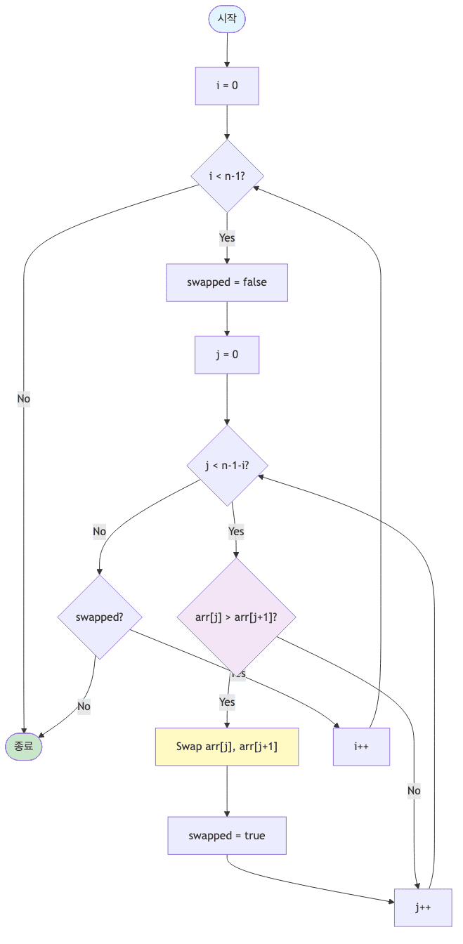
과정
- 비교 연산이 필요한 루프 범위를 설정함
- 인접한 데이터 값을 비교함
swap조건에 부합하면swap연산을 수행함- 루프 범위가 끝날 때까지 2~3을 반복함
- 정렬 영역을 설정함
- 비교 대상이 없을 때까지 1~5를 반복함

- 만약 특정한 루프의 전체 영역에서
swap이 한 번도 발생하지 않았다면 그 영역 뒤에 있는 데이터가 모두 정렬됐다는 뜻이므로 프로세스를 종료해도 됨
1
2
3
4
5
6
7
8
9
10
11
12
13
14
15
void bubbleSort(int[] array) {
int n = array.length;
for (int i = 0; i < n - 1; i++) {
boolean swapped = false;
for (int j = 0; j < n - 1 - i; j++) {
if (array[j] > array[j + 1]) {
int temp = array[j];
array[j] = array[j + 1];
array[j + 1] = temp;
swapped = true;
}
}
if (!swapped) break;
}
}

선택 정렬
- 현재 위치부터 끝까지 배열을 탐색하여 최솟값을 찾은 후, 현재 위치의 값과 교환함
- 가장 작은 요소부터 차례로 앞으로 이동함
-
버블 정렬보다 교환 횟수가 적어 조금 더 빠름
- 시간 복잡도
- 모든 경우
- $O(n^2)$
- 모든 경우
- 공간 복잡도
- $O(1)$
-
안정성
- 불안정적임
-
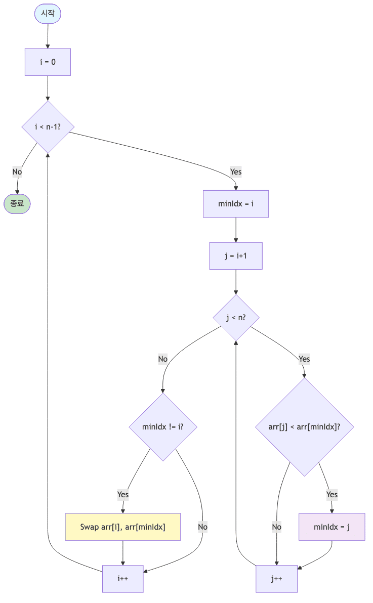
원리
- 대상 데이터에서 최대나 최소 데이터를 데이터가 나열된 순으로 찾아가며 선택하는 방법임
- 구현 방법이 복잡하고, 시간 복잡도도 $O(n^2)$으로 효율적이지 않음
-
과정
- 남은 정렬 부분에서 최솟값 또는 최댓값을 찾음
- 남은 정렬 부분에서 가장 앞에 있는 데이터와 선택된 데이터를
swap함 - 가장 앞에 있는 데이터의 위치를 변경해 남은 정렬 부분의 범위를 축소함
- 전체 데이터 크기만큼 남은 정렬 부분이 없을 때까지 반복함

1
2
3
4
5
6
7
8
9
10
11
12
13
14
void selectionSort(int[] array) {
int n = array.length;
for (int i = 0; i < n - 1; i++) {
int minIdx = i;
for (int j = i + 1; j < n; j++) {
if (array[j] < array[minIdx]) {
minIdx = j;
}
}
int temp = array[i];
array[i] = array[minIdx];
array[minIdx] = temp;
}
}

삽입 정렬
- 배열의 두 번째 요소부터 시작하여, 각 요소를 이미 정렬된 부분 배열의 올바른 위치에 삽입함
- 카드 게임에서 카드를 정렬하는 방식과 유사함
-
작은 데이터셋에 효율적이며, 거의 정렬된 상태의 데이터에서 매우 빠름
- 시간 복잡도
- 평균
- $O(n^2)$
- 최악
- $O(n^2)$
- 최선
- $O(n)$
- 평균
- 공간 복잡도
- $O(1)$
-
안정성
- 안정적임
-
원리
- 이미 정렬된 데이터 범위에 정렬되지 않은 데이터를 적절한 위치에 삽입시켜 정렬하는 방식임
- 선택 데이터를 현재 정렬된 데이터 범위 내에서 적절한 위치에 삽입함
-
과정
- 현재
index에 있는 데이터 값을 선택함 - 현재 선택한 데이터가 정렬될 데이터 범위에 삽입될 위치를 탐색함
- 삽입 위치부터
index에 있는 위치까지shift연산을 수행함 - 삽입 위치에 현재 선택한 데이터를 삽입하고
index++연산을 수행함 - 전체 데이터의 크기만큼
index가 커질 때까지 반복함
- 현재

1
2
3
4
5
6
7
8
9
10
11
void insertionSort(int[] array) {
for (int i = 1; i < array.length; i++) {
int key = array[i];
int j = i - 1;
while (j >= 0 && array[j] > key) {
array[j + 1] = array[j];
j--;
}
array[j + 1] = key;
}
}

병합 정렬
- 분할 정복 기법을 사용함
- 배열을 반으로 나누어 각각 정렬한 후, 정렬된 두 배열을 병합함
-
항상 일정한 성능을 보장함
- 시간 복잡도
- 모든 경우
- $O(n \log n)$
- 모든 경우
- 공간 복잡도
- $O(n)$
-
안정성
- 안정적임
-
원리
- 분할 정복을 분할하고 분할한 집합을 정렬하며 합치는 알고리즘임
- 최초에는 8개의 그룹으로 나뉨
- 2개씩 그룹을 합치며 오름차순 정렬함
- 이런 방식으로 병합 정렬 과정을 거치면 전체를 오름차순으로 정렬할 수 있음

- 두 포인터 개념을 사용하여 왼쪽, 오른쪽 그룹을 병합함
- 왼쪽 포인터와 오른쪽 포인터의 값을 비교하여 작은 값을 결과 배열에 추가하고 포인터를 오른쪽으로 1칸 이동시킴
1
2
3
4
5
6
7
8
9
10
11
12
13
14
15
16
17
18
19
20
21
22
23
void mergeSort(int[] array) {
if (array.length <= 1) return;
int mid = array.length / 2;
int[] left = new int[mid];
int[] right = new int[array.length - mid];
System.arraycopy(array, 0, left, 0, mid);
System.arraycopy(array, mid, right, 0, array.length - mid);
mergeSort(left);
mergeSort(right);
merge(array, left, right);
}
void merge(int[] array, int[] left, int[] right) {
int i = 0, j = 0, k = 0;
while (i < left.length && j < right.length) {
array[k++] = left[i] <= right[j] ? left[i++] : right[j++];
}
while (i < left.length) array[k++] = left[i++];
while (j < right.length) array[k++] = right[j++];
}

퀵 정렬
- 분할 정복 기법을 사용함
- 피벗이라는 기준값을 선택하여 배열을 분할한 후, 각 부분을 재귀적으로 정렬함
- 평균적으로 가장 많이 사용되는 정렬임

- 시간 복잡도
- 평균
- $O(n \log n)$
- 최악
- $O(n^2)$
- 평균
- 공간 복잡도
- $O(\log n)$
-
안정성
- 불안정적임
-
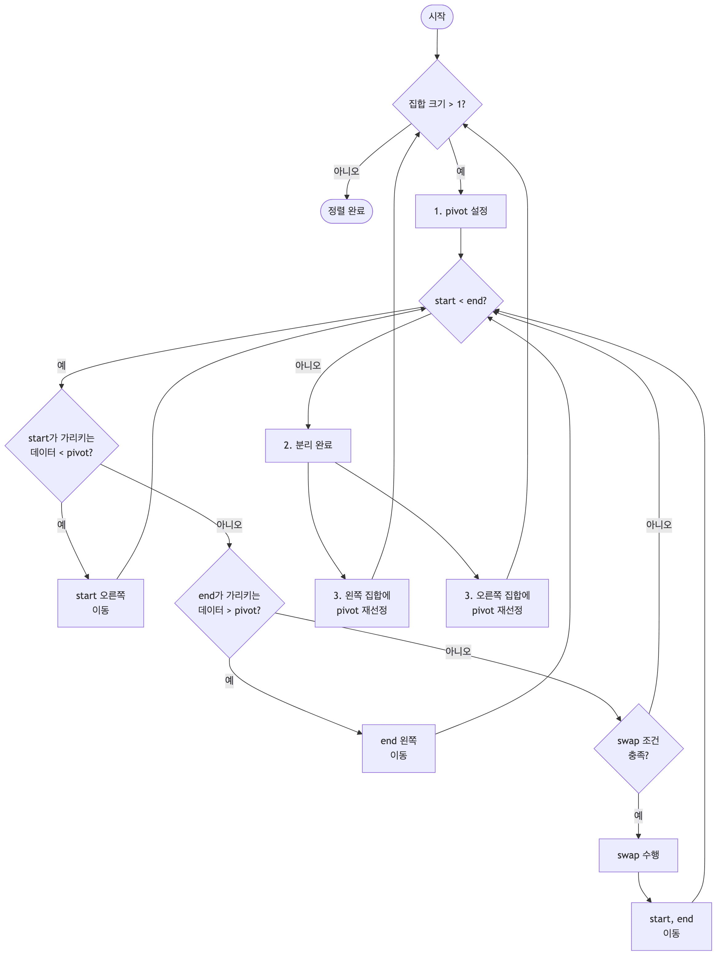
원리
- 기준값을 선정해 해당 값보다 작은 데이터와 큰 데이터로 분류하는 것을 반복해 정렬하는 알고리즘임
- 기준값은
pivot이라고 함 pivot을 중심으로 계속 데이터를 2개의 집합으로 나누면서 정렬하는 것이 중요함
-
과정
- 데이터를 분할하는
pivot을 설정함 pivot을 기준으로 다음 과정을 거쳐 데이터를 2개의 집합으로 분리함
- start가 가리키는 데이터가
pivot보다 작으면 start를 오른쪽으로 1칸 이동함 - end가 가리키는 데이터가
pivot보다 크면 end를 왼쪽으로 1칸 이동함 - start가 가리키는 데이터가
pivot보다 크고, end가 가리키는 데이터가pivot보다 작으면swap하고 start는 오른쪽, end는 왼쪽으로 1칸씩 이동함 - start와 end가 만날 때까지 반복함
- start와 end가 만나면 만난 지점의 데이터와
pivot을 비교하여 적절한 위치에pivot을 삽입함
- 분리 집합에서 각각 다시
pivot을 선정함 - 분리 집합이 1개 이하가 될 때까지 과정 1~3을 반복함
- 데이터를 분할하는

1
2
3
4
5
6
7
8
9
10
11
12
13
14
15
16
17
18
19
20
21
22
23
24
25
26
27
void quickSort(int[] array, int left, int right) {
if (left < right) {
int pivot = partition(array, left, right);
quickSort(array, left, pivot - 1);
quickSort(array, pivot + 1, right);
}
}
int partition(int[] array, int left, int right) {
int pivot = array[right];
int i = left - 1;
for (int j = left; j < right; j++) {
if (array[j] < pivot) {
i++;
int temp = array[i];
array[i] = array[j];
array[j] = temp;
}
}
int temp = array[i + 1];
array[i + 1] = array[right];
array[right] = temp;
return i + 1;
}

힙 정렬
- 최대 힙을 구성한 후, 힙의 루트를 배열의 끝으로 이동함
- 나머지 요소들로 다시 힙을 구성하는 과정을 반복함
-
추가 메모리 없이 항상 $O(n \log n)$을 보장함
- 시간 복잡도
- 모든 경우
- $O(n \log n)$
- 모든 경우
- 공간 복잡도
- $O(1)$
- 안정성
- 불안정적임

1
2
3
4
5
6
7
8
9
10
11
12
13
14
15
16
17
18
19
20
21
22
23
24
25
26
27
28
29
30
31
32
33
34
35
36
37
void heapSort(int[] array) {
int n = array.length;
for (int i = n / 2 - 1; i >= 0; i--) {
heapify(array, n, i);
}
for (int i = n - 1; i > 0; i--) {
int temp = array[0];
array[0] = array[i];
array[i] = temp;
heapify(array, i, 0);
}
}
void heapify(int[] array, int n, int i) {
int largest = i;
int left = 2 * i + 1;
int right = 2 * i + 2;
if (left < n && array[left] > array[largest]) {
largest = left;
}
if (right < n && array[right] > array[largest]) {
largest = right;
}
if (largest != i) {
int temp = array[i];
array[i] = array[largest];
array[largest] = temp;
heapify(array, n, largest);
}
}

정리
- 비교 정렬은 데이터 간의 비교 연산을 통해 정렬하는 알고리즘임
- 기초 정렬은 구현이 단순하지만 $O(n^2)$의 시간 복잡도를 가짐
- 고급 정렬은 분할 정복을 활용하여 $O(n \log n)$의 성능을 제공함
- 버블, 선택 정렬은 교육용으로 유용하지만 실전에서는 거의 사용하지 않음
- 삽입 정렬은 작은 데이터나 거의 정렬된 데이터에 효율적임
- 병합 정렬은 안정적이고 일정한 성능을 보장하지만 추가 메모리가 필요함
- 퀵 정렬은 평균적으로 가장 빠르지만 최악의 경우 $O(n^2)$가 될 수 있음
- 힙 정렬은 추가 메모리 없이 $O(n \log n)$을 보장함