다형성과 설계
- 김영한님의 실전 자바 강의 중 다형성과 설계 챕터를 학습하며 OCP(개방-폐쇄 원칙)와 전략 패턴을 활용한 설계 방법을 정리함
좋은 객체 지향 설계
객체 지향의 본질
-
객체들의 협력
- 프로그램을 독립적인 객체들의 협력으로 봄
- 각 객체는 메시지를 주고받으며 데이터를 처리함
-
역할과 구현의 분리
- 역할(Role)
- 인터페이스로 정의함
- 구현(Implementation)
- 구체 클래스로 구현함
- 클라이언트는 역할만 알면 구현을 몰라도 됨
- 역할(Role)
문제 상황 - 구현에 의존
구체 클래스에 직접 의존하는 코드
-
문제 코드
1 2 3 4 5 6 7 8 9 10
public class ReportService { private PDFReport pdfReport; // 구체 클래스에 직접 의존 public void createReport(String data) { pdfReport = new PDFReport(); pdfReport.generate(data); pdfReport.format(); pdfReport.save(); } }
-
문제점
- Excel 리포트가 필요하면
ReportService코드를 수정해야 함 - 리포트 타입이 바뀔 때마다 클래스 변경이 필요함
- 확장에 닫혀있고 변경에 열려있음 (OCP 위반)
- Excel 리포트가 필요하면
새로운 리포트 타입 추가 시
-
변경 사항
1 2 3 4 5 6 7 8 9 10 11 12 13 14 15 16 17 18
public class ReportService { private PDFReport pdfReport; private ExcelReport excelReport; // 필드 추가 public void setExcelReport(ExcelReport excelReport) { // 메서드 추가 this.excelReport = excelReport; } public void createReport(String data, String type) { if (type.equals("pdf")) { // 분기 추가 pdfReport.generate(data); // ... } else if (type.equals("excel")) { excelReport.generate(data); // ... } } }
-
문제
- 새로운 리포트 타입이 추가될 때마다
ReportService를 계속 수정해야 함
- 새로운 리포트 타입이 추가될 때마다
해결책 - 인터페이스 도입
ReportGenerator 인터페이스 정의
-
역할 정의
1 2 3 4 5
public interface ReportGenerator { void generate(String data); void format(); void save(); }
개선된 ReportService
-
인터페이스에 의존
1 2 3 4 5 6 7 8 9 10 11 12 13
public class ReportService { private ReportGenerator reportGenerator; // 인터페이스에 의존 public void setReportGenerator(ReportGenerator reportGenerator) { this.reportGenerator = reportGenerator; } public void createReport(String data) { reportGenerator.generate(data); // 다형성 reportGenerator.format(); reportGenerator.save(); } }
-
개선점
ReportService는ReportGenerator인터페이스만 의존함- 새로운 리포트 타입 추가해도
ReportService변경 불필요함 - 런타임에 실제 구현체 선택됨

OCP (Open-Closed Principle)
개방-폐쇄 원칙

- 원칙
- Open (열림)
- 확장에는 열려있음 - 새 기능 추가 자유로움
- Closed (닫힘)
- 변경에는 닫혀있음 - 기존 코드 수정하지 않음
- Open (열림)
OCP 위반 사례
-
문제 코드
1 2 3 4 5 6 7 8 9 10 11 12
public class NotificationService { public void send(String type, String message) { if (type.equals("email")) { EmailSender emailSender = new EmailSender(); // 구체 클래스 직접 생성 emailSender.send(message); } else if (type.equals("sms")) { SmsSender smsSender = new SmsSender(); // 구체 클래스 직접 생성 smsSender.send(message); } // Push 알림 추가하려면 이 코드를 수정해야 함 } }

- 문제점
- 새 알림 방식 추가 시
NotificationService수정 필요함 if-else분기문이 계속 늘어남
- 새 알림 방식 추가 시
OCP 준수 설계
-
MessageSender 인터페이스 정의
1 2 3
public interface MessageSender { void send(String message); }
-
구현체들
1 2 3 4 5 6 7 8 9 10 11 12 13 14 15 16 17 18 19 20
public class EmailSender implements MessageSender { @Override public void send(String message) { System.out.println("이메일 발송: " + message); } } public class SmsSender implements MessageSender { @Override public void send(String message) { System.out.println("SMS 발송: " + message); } } public class PushSender implements MessageSender { // 새로 추가해도 OK @Override public void send(String message) { System.out.println("푸시 알림: " + message); } }
-
NotificationService 개선
1 2 3 4 5 6 7
public class NotificationService { public void send(String type, String message) { MessageSender sender = SenderFactory.create(type); // 팩토리 사용 sender.send(message); // 다형성 활용 // NotificationService는 변경 없음 } }

OCP 분석
변경 영역과 확장 영역
-
ReportService 예제 분석
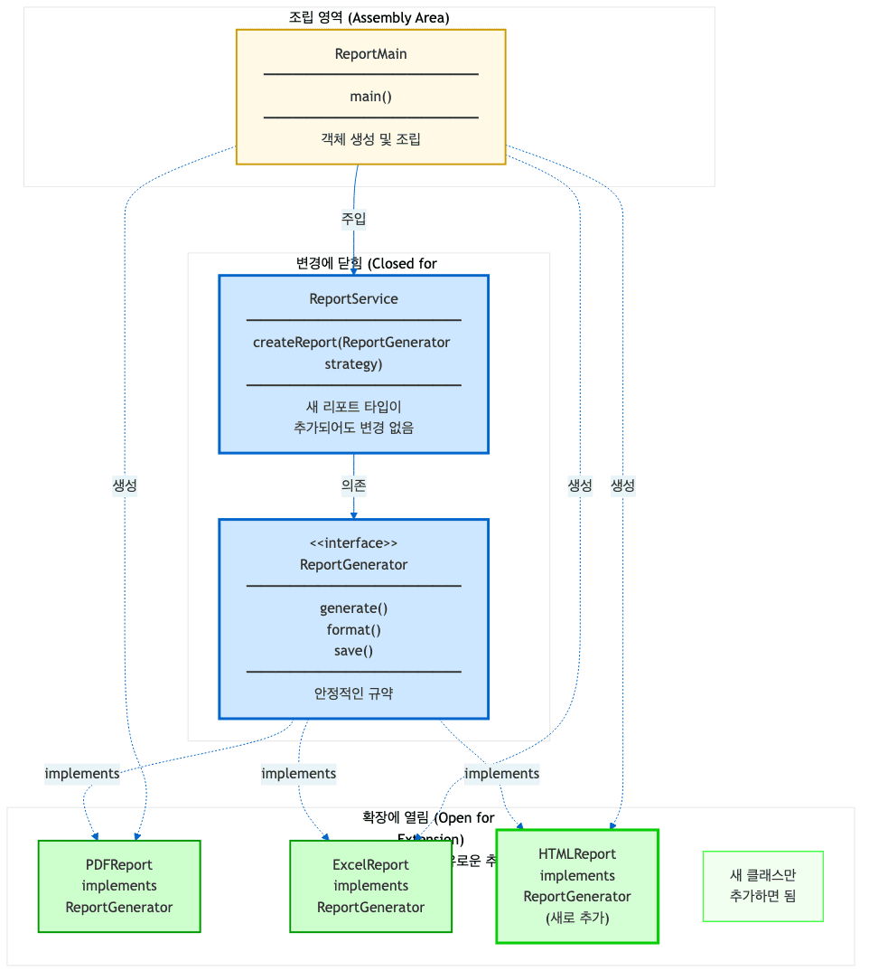
구성 요소 변경 여부 OCP 관점 ReportService클래스변경 없음 Closed (변경에 닫힘) ReportGenerator인터페이스변경 없음 Closed (변경에 닫힘) 새 리포트 타입 추가 새 클래스만 추가 Open (확장에 열림) main()메서드변경 필요 조립 영역

- 중요 사항
- 모든 코드가 OCP를 만족할 수는 없음
- 중요한 비즈니스 로직은 변경하지 않는 것이 목표임
- 객체 생성과 조립 코드는 변경 가능함
전략 패턴 (Strategy Pattern)
전략 패턴의 개념

- 정의
- 알고리즘을 객체로 캡슐화하는 패턴
- 런타임에 전략을 교체할 수 있게 함
- 클라이언트는 인터페이스에만 의존함
ReportService가 전략 패턴
-
전략 인터페이스
1 2 3 4 5
public interface ReportGenerator { void generate(String data); void format(); void save(); }
-
구체적 전략들
1 2 3 4 5 6 7 8 9 10 11 12 13 14 15 16 17 18 19 20 21 22 23 24 25 26 27 28 29 30 31 32 33
public class PDFReport implements ReportGenerator { @Override public void generate(String data) { System.out.println("PDF 데이터 생성: " + data); } @Override public void format() { System.out.println("PDF 포맷 적용"); } @Override public void save() { System.out.println("PDF 파일로 저장"); } } public class ExcelReport implements ReportGenerator { @Override public void generate(String data) { System.out.println("Excel 데이터 생성: " + data); } @Override public void format() { System.out.println("Excel 포맷 적용"); } @Override public void save() { System.out.println("Excel 파일로 저장"); } }
-
컨텍스트 (전략 사용자)
1 2 3 4 5 6 7 8 9 10 11 12 13
public class ReportService { private ReportGenerator strategy; // 전략 참조 public void setStrategy(ReportGenerator strategy) { // 전략 교체 this.strategy = strategy; } public void createReport(String data) { // 전략 실행 strategy.generate(data); strategy.format(); strategy.save(); } }

- 구성 요소
- Strategy
ReportGenerator인터페이스
- ConcreteStrategy
PDFReport,ExcelReport,HTMLReport
- Context
ReportService- 전략을 사용하는 주체
- Strategy
연습 문제
-
객체 지향 프로그래밍(OOP)이 기존 방식과 차별화되는 핵심 접근 방식은 무엇일까요?
a. 독립적인 객체들의 협력을 통해 데이터 처리
- 객체 지향은 컴퓨터 프로그램을 독립적인 객체 단위로 보고, 객체들이 서로 메시지를 주고받으며 협력하여 데이터를 처리하는 방식임
- 명령의 나열과는 차이가 있음
-
객체 지향에서 ‘역할’과 ‘구현’을 분리하고 ‘다형성’을 활용할 때 얻는 가장 중요한 이점은 무엇일까요?
a. 클라이언트 코드를 변경하지 않고 새로운 기능 확장 용이
- 역할(인터페이스)에 의존함으로써 클라이언트는 구체적인 구현체에 묶이지 않음
- 따라서 새로운 구현이 추가되거나 변경되어도 클라이언트 코드를 수정할 필요가 없어 확장에 유리함
-
다형성을 잘 활용하는 설계에서, 어떤 기능을 사용하는 ‘클라이언트’ 코드는 주로 무엇에 의존해야 유연성이 높아질까요?
a. 해당 기능의 ‘역할’ 또는 ‘인터페이스’
- 클라이언트가 구체 클래스가 아닌 역할(인터페이스)에 의존할 때, 클라이언트 코드는 변경 없이 다양한 구현체를 받아들여 실행할 수 있음
- 이는 개방-폐쇄 원칙을 따르는 설계의 핵심임
-
객체 지향 설계 5원칙 중 OCP(개방-폐쇄 원칙)에서 ‘폐쇄(Closed)’가 의미하는 바는 다음 중 무엇일까요?
a. 기존의 ‘클라이언트’ 코드는 변경 없이 유지됨
- OCP에서 ‘폐쇄’는 기능 확장을 위해 기존 코드를 수정하는 것을 최소화해야 함을 뜻함
- 특히, 기능을 사용하는 핵심 클라이언트 코드는 변경되지 않아야 함
-
다형성이 소프트웨어의 확장성과 유연성을 높이는 근본적인 원리는 무엇일까요?
a. 런타임에 동일 인터페이스로 다른 구현 객체 호출 가능
- 다형성의 핵심은 동일한 인터페이스 변수가 런타임에 어떤 구현 객체를 참조하느냐에 따라 다른 동작을 한다는 것임
- 이를 통해 클라이언트는 변경 없이 다양한 서버 구현과 상호작용할 수 있음
요약 정리
OCP 달성 방법
- 3단계 접근
- 추상화
- 인터페이스로 역할 정의
- 다형성
- 부모 타입으로 자식 참조
- 의존 역전
- 구현이 아닌 역할에 의존
- 추상화
좋은 설계 판단 기준
-
인터페이스 의존 여부
1 2 3 4 5
// Good private ReportGenerator generator; // Bad private PDFReport pdfReport;
-
확장 시 수정 범위
- 새 클래스만 추가
- 좋은 설계
- 기존 클래스 수정
- 개선 필요
- 새 클래스만 추가
-
분기문 증가 여부
if-else증가- 구조 개선 필요
- 다형성 활용
- 좋은 구조
전략 패턴 적용이 필요한 경우
- 알고리즘이 여러 개 존재함
- 런타임에 동작 선택이 필요함
- 자주 변경되는 로직이 있음
설계 시 주의사항
-
팩토리의 역할
- 객체 생성 책임을 분리함
- 비즈니스 로직은 순수하게 유지함
- 변경 시 팩토리만 수정하면 됨
-
Null 객체 패턴
null반환 대신 기본 구현 제공NullPointerException방지- 일관된 인터페이스 유지