운영체제(OS)
운영체제의 역할
- 운영체제는 하드웨어와 사용자 애플리케이션 사이의 중개자임
-
컴퓨터가 켜지면 먼저 OS가 메모리에 로드되고, 이후 모든 프로그램과 하드웨어 간의 통신을 중재함
- 핵심 책임
- 하드웨어 추상화
- CPU, 메모리, 디스크, 네트워크 등을 관리하고 애플리케이션에 일관된 인터페이스 제
- 멀티태스킹 가능
- 여러 프로그램이 동시에 실행되는 것처럼 보이게 함
- 보안과 격리
- 각 프로세스가 서로 방해하지 않도록 메모리 보호 및 권한 관리
- 리소스 할당
- CPU 시간, 메모리, 디스크 I/O를 효율적으로 분배
- 하드웨어 추상화
커널(Kernel)이란
-
커널은 OS의 핵심으로, 하드웨어와 직접 상호작용하는 유일한 소프트웨어 계층임
1 2 3 4 5 6 7 8 9
┌─────────────────────────────────────────┐ │ Applications (사용자 프로그램) │ ← User Space ├─────────────────────────────────────────┤ │ System Call Interface │ ├─────────────────────────────────────────┤ │ Kernel (커널) │ ← Kernel Space (Ring 0 - 최고 권한) ├─────────────────────────────────────────┤ │ Hardware (CPU, RAM, Disk) │ └─────────────────────────────────────────┘
-
커널의 주요 기능
- 프로세스 관리
- 어떤 프로세스를 언제 실행할지 결정(스케줄링)
- 메모리 관리
- 각 프로세스에 메모리 할당 및 보호
- 파일 시스템 관리
- 파일과 디렉토리 접근 관리
- 디바이스 관리
- 프린터, 네트워크 카드 등 하드웨어 제어
- 보안 및 접근 제어
- 사용자 권한 관리
- 프로세스 관리
User Mode와 Kernel Mode
-
OS는 Protection Ring이라는 권한 수준으로 보안을 유지함
항목 User Mode (Ring 3) Kernel Mode (Ring 0) 권한 제한적 완전한 하드웨어 접근 실행 주체 애플리케이션 커널, 드라이버 직접 접근 할당받은 메모리만 모든 메모리, 모든 하드웨어 전환 방법 System Call로만 전환 가능 하드웨어 인터럽트로 전환 -
사용자 프로그램이 파일을 읽으려면 system call을 통해 커널에 요청하고, 커널이 Kernel Mode로 전환하여 디스크에서 읽은 후 결과를 반환함
Linux
Linux란
- Linux는 Linus Torvalds가 1991년에 개발한 오픈 소스 커널임
- 이를 바탕으로 다양한 배포판(Ubuntu, CentOS, Debian 등)이 존재함
Linux 커널 아키텍처
-
Linux 커널은 모놀리식 구조(Monolithic Kernel)를 기본으로 함
1 2 3 4 5 6 7 8 9 10 11
┌────────────────────────────────────────────┐ │ System Call Interface │ ├────────────────────────────────────────────┤ │ Process │ Memory │ File System │ │ Management │ Management │ Management │ ├────────────────────────────────────────────┤ │ Networking │ Device │ IPC (Inter- │ │ Unit │ Drivers │ Process Comm) │ ├────────────────────────────────────────────┤ │ Hardware Abstraction Layer │ └────────────────────────────────────────────┘
프로세스 관리
-
프로세스와 ㄴ스레드
- 프로세스
- 독립적인 메모리 공간을 가진 실행 단위
- 스레드
- 같은 프로세스 내에서 메모리를 공유하는 실행 단위
- 프로세스
-
Linux는 커널 스케줄러(CFS - Completely Fair Scheduler)를 사용하여 모든 프로세스에 공평한 CPU 시간을 할당함
-
PCB (Process Control Block)
- 각 프로세스는 커널이 다음 정보를 관리함
- 신원
- PID(Process ID), PPID(Parent PID), UID(User ID), GID(Group ID)
- 상태
- RUNNING, READY, WAITING, STOPPED, ZOMBIE
- 메모리
- 할당된 메모리 주소 범위
- 스케줄링
- 우선순위(Priority), CPU 사용 시간
- 리소스
- 열린 파일, 신호, 제한값
- 신원
- 각 프로세스는 커널이 다음 정보를 관리함
프로세스 스케줄링과 Context Switching
-
Scheduling의 필요성
- CPU는 한 번에 하나의 프로세스만 실행 가능한데, 여러 프로세스가 동시에 실행되는 것처럼 보이게 하려면 OS가 시간을 분할하여 각 프로세스에 할당해야 함

- Context Switching의 과정
- 현재 프로세스 상태 저장
- CPU 레지스터 값, PC(Program Counter) 등을 PCB에 저장
- 다음 프로세스 선택
- 스케줄러가 Ready Queue에서 다음 실행할 프로세스 선택
- 새 프로세스 상태 복원
- 선택된 프로세스의 PCB에서 상태를 CPU에 로드
-
새 프로세스 실행 재개
- Context Switching의 오버헤드
- Context Switching은 매우 빠르지만(마이크로초 단위), 빈번하면 성능 저하를 유발함
- 따라서 Time Quantum(각 프로세스가 CPU를 사용할 수 있는 시간)을 적절히 설정해야 함
메모리 관리
-
Linux의 메모리 관리는 가상 메모리(Virtual Memory)를 기반으로 함
-
왜 가상 메모리가 필요한가
- 주소 공간 보호
- 각 프로세스가 다른 프로세스의 메모리를 건드리지 못하도록 격리
- 실제보다 큰 메모리 사용
- 4GB RAM이 있어도 8GB 프로그램을 실행 가능 (디스크를 보조 메모리로 사용)
- 동적 할당
- 프로그램 실행 중 메모리를 동적으로 요청 가능
- 주소 공간 보호
-
Paging과 Swapping
- Paging
- RAM이 부족할 때 페이지 단위(보통 4KB)로 메모리의 일부를 디스크의 Swap 영역으로 이동. 실제로 필요할 때 다시 RAM으로 로드
- Swapping
- 구형 방식으로 프로세스 전체를 Swap으로 이동. 현대 Linux는 거의 사용하지 않음
- Paging
-
메모리 실제 모니터링
1 2 3 4 5
free -h # output: # total used free shared buff/cache available # Mem: 15Gi 4.0G 2.5G 100M 8.5G 10.0G # Swap: 4Gi 1.2G 2.8G
used- 실제로 사용 중인 메모리
buff/cache- 파일 캐싱용 메모리 (프로세스가 필요하면 즉시 반환 가능)
available- 새 프로세스에 할당 가능한 메모리
- 중요
- Linux는 여유 메모리를 파일 캐싱(OS가 자주 사용하는 파일을 메모리에 유지)에 사용하므로, free 메모리가 0에 가까워도 문제없음. 대신 Swap 사용이 활발하면 성능 저하가 심각함
파일 시스템
-
Linux는 모든 것을 파일로 취급함 | 파일/경로 | 설명 | |———–|——| |
/dev/sda| 하드 드라이브 (블록 파일) | |/dev/tty| 터미널 (문자 파일) | |/proc/123| PID 123 프로세스 정보 (가상 파일시스템) | |/sys/...| 커널 파라미터 제어 (가상 파일시스템) | |regular file| 일반 파일 (데이터) | -
VFS (Virtual File System)
-
VFS의 역할
- 다양한 파일시스템(ext4, XFS, NTFS 등)을 통일된 인터페이스로 제공함
Namespace
-
Linux 컨테이너(Docker 등)의 기반이 되는 기술임
Namespace 격리 대상 예시 PID 프로세스 ID 컨테이너 내에서만 PID가 1부터 시작 Network 네트워크 인터페이스 각 컨테이너가 독립적인 IP/포트 Mount 파일시스템 마운트 컨테이너별 다른 루트 디렉토리 UTS 호스트명/도메인 컨테이너마다 다른 호스트명 IPC 메시지 큐/공유 메모리 컨테이너 간 통신 차단 User 사용자 ID 호스트와 다른 UID 매핑
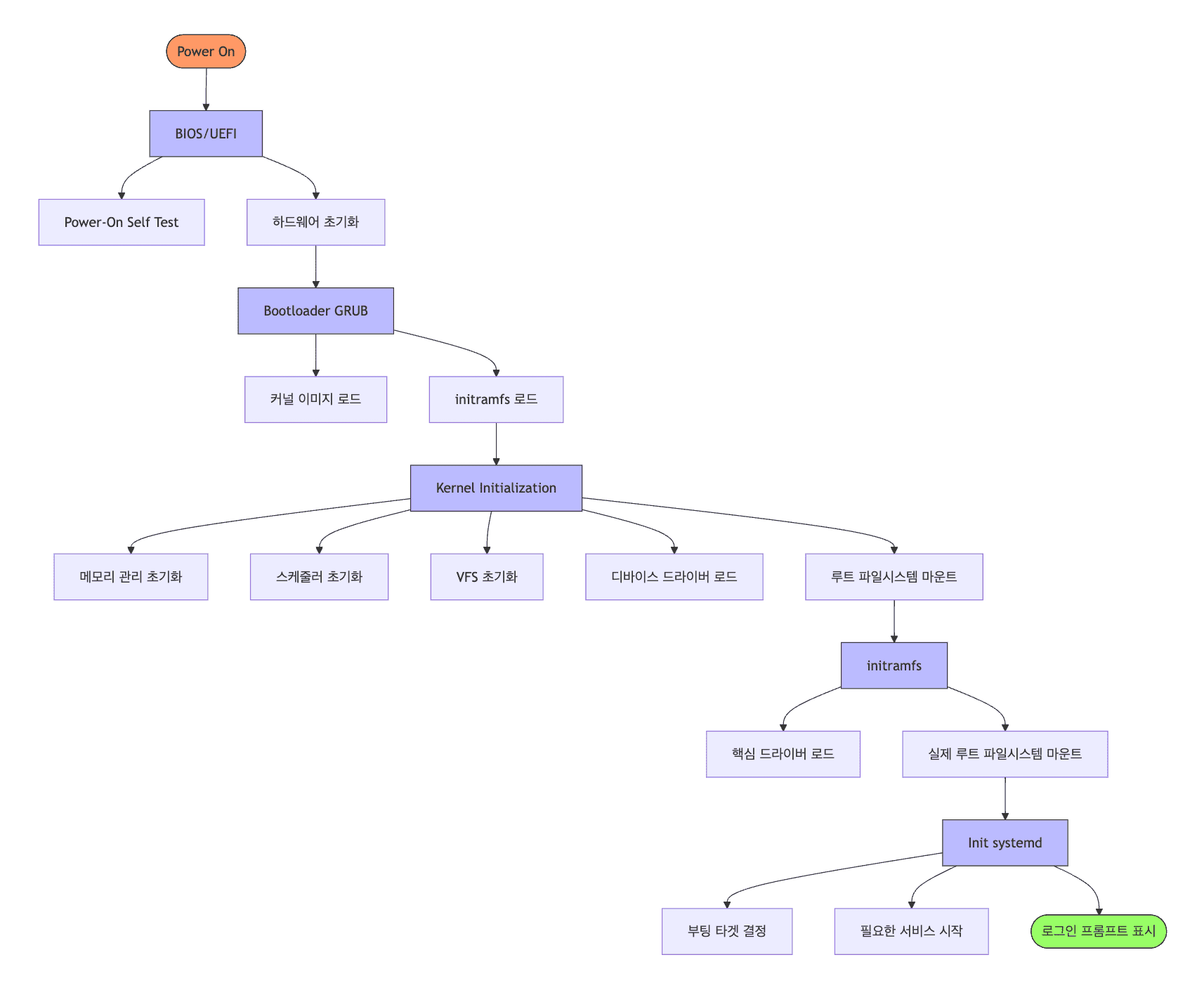
Linux Boot Process
-
Linux 시스템이 켜지는 전체 과정

성능 문제 진단 순서

Context Switching 과다
- Context switching이 많으면 성능 저하
1
vmstat 1 | awk '{print $12}' # cs (context switches) 컬럼 확인
- 높은 값은
- 과도한 프로세스 수
- 우선순위 역전
- I/O 대기로 인한 빈번한 스위칭
Memory Leak 감지
1
2
3
4
5
# 프로세스 메모리가 계속 증가하는가?
while true; do
ps aux | grep [process_name]
sleep 10
done
- RSS가 계속 증가면 메모리 누수 (컨테이너 재시작 필요할 수 있음)
리눅스 기본 구성 요소
Run Level (SysVinit)
- 부팅 레벨 (0~6)
- 리눅스 시스템 관리의 용이함을 위하여 서비스의 실행을 단계별 구분해 적용한 것
| Run Level | Mode | Description | 명령어 |
|---|---|---|---|
| 0 | halt | 시스템 종료 | init 0 |
| 1 | single user mode | 시스템 복구 모드, 관리자 권한 default (예: windows 안전 모드) | init 1 |
| 2 | multi user mode | NFS 미지원 다중 사용자 모드, TUI 환경 | init 2 |
| 3 | full multi user mode | CLI 다중 사용자 모드, graphic user mode 미지원, TUI 환경 | init 3 |
| 4 | unused | 임의로 정의해 사용 가능한 레벨, 기본적으로 미사용 | init 4 |
| 5 | graphic user mode | 다중 사용자 모드, GUI 환경 | init 5 |
| 6 | reboot | 시스템 재부팅 | init 6 |
참고: 최신 리눅스 시스템(CentOS 7+, Ubuntu 16.04+)에서는 Systemd를 사용하며 Run Level 대신 Target 개념을 사용합니다.
- Run Level 3 =
multi-user.target(CLI 다중 사용자 모드)- Run Level 5 =
graphical.target(GUI 다중 사용자 모드)- 호환성을 위해
init명령어는 여전히 동작하지만, 권장되는 방식은systemctl isolate [target]입니다.
UI (User Interface)
-
GUI (Graphical user interface)
- 그래픽 환경
- 그래픽으로 사용자와 상호 작용
- 정보 저장소
- 폴더(folder)
- 그래픽 환경
-
TUI (Text user interface)
- 텍스트 환경
- 텍스트로 사용자와 상호 작용
- 정보 저장소
- 디렉토리(directory)
- 텍스트 환경
Shell
-
언어 변환기(명령어 전달 도구)
- 사용자가 쓰는 명령어, 언어를 Kernel에 전달해주는 언어 변환기
- sh
- 커널 기본 shell
- bash
- Linux shell
- csh
- C program 전용 shell
- ksh
- korn shell (Unix shell)
- zsh
- Z Shell, 확장성이 뛰어난 현대적 shell (macOS Catalina 이후 기본 shell)
Linux Directory 구조
- 트리 구조

/root- 관리자(root 사용자) 홈 디렉토리
- ex) Windows의 C:\Users\Administrator
- 주의
/(루트 디렉토리, 최상위)와 혼동하지 말것
- 관리자(root 사용자) 홈 디렉토리
/sbin- 필수적인 system 명령어 저장소
- ex) C:\Windows\wow64
- 필수적인 system 명령어 저장소
/bin- 필수적인 기본 명령어 저장소
- ex) C:\Windows\system32
- 필수적인 기본 명령어 저장소
/boot- 부팅 파일 저장소
- 부팅 과정에서 필요한 모든 구성 요소 존재
- 부팅 파일 저장소
/home- 사용자 홈 디렉토리 저장소
- ex) C\users\사용자명
- 사용자 홈 디렉토리 저장소
/usr- 사용자 애플리케이션 및 시스템 리소스 저장소
- Unix System Resources의 약자 (실행 파일, 라이브러리, 문서 등)
- ex)
- Windows의 C:\Program Files
/var- 자주 변경되는 비휘발성 데이터
- 로그 파일 저장소 (log, 메일, 상태 메세지 등)
- 자주 변경되는 비휘발성 데이터
/etc- 서버 관리 및 시스템 설정 파일 저장소
/proc- 자주 변경되는 program 동작 정보 저장소 (휘발성 데이터)
/proc/cpuinfo: 프로세서 정보
/lib- 라이브러리 저장소 (언어 관련 파일, 컴파일러 등)
/tmp- 임시저장소 (시스템 reboot 후 보존되지 않음)
/dev- 장치 파일 저장소
/media- 자동 장치 연결 시 기본 장치가 연결되는 장소
/mnt- 자동 장치 연결 시 원격 장치가 연결되는 장소
정리
- OS
- 하드웨어와 애플리케이션 사이의 중개자, 멀티태스킹/보안/리소스 관리 담당
- 커널
- OS의 핵심으로 하드웨어와 직접 상호작용 (Kernel Mode)
- Linux
- 모놀리식 커널을 기반으로 한 오픈 소스 OS
- 프로세스 관리
- CPU 공유를 위해 Context Switching으로 시분할
- 메모리 관리
- 가상 메모리를 통해 주소 공간 격리 및 메모리 부족 해결
- 파일시스템
- 모든 리소스를 파일로 추상화
- Namespace
- 컨테이너 격리의 기반