주문 도메인 개발
- 김영한님의 실전! 스프링 부트와 JPA 활용1 - 웹 애플리케이션 개발 강의를 기반으로 주문 엔티티의 핵심 비즈니스 로직, 리포지토리, 서비스 계층 개발 과정과 테스트, 그리고 검색 기능 구현을 정리함
개발 개요
구현 기능
- 상품 주문
- 주문 생성
- 재고 감소
- 배송 정보 생성
- 주문 취소
- 상태 변경
- 재고 복구
- 배송 검증
- 주문 조회
- 전체 조회
- 검색 조회
- 가격 계산
개발 순서
- 주문/주문상품 엔티티 개발
- 엔티티 비즈니스 로직을 구현함 (생성 메서드, 비즈니스 로직, 조회 로직)
- 주문 리포지토리 개발
- 데이터 접근 계층을 구현함 (저장, 조회, 검색)
- 주문 서비스 개발
- 서비스 계층을 구현함 (트랜잭션 관리, 엔티티 조율)
- 주문 검색 기능 개발
- 동적 쿼리를 구현함 (JPQL, Criteria)
- 주문 기능 테스트
- 테스트를 작성함 (주문, 취소, 재고 검증)
주문 엔티티 개발
주문 엔티티 구조

Order 엔티티 코드
1
2
3
4
5
6
7
8
9
10
11
12
13
14
15
16
17
18
19
20
21
22
23
24
25
26
27
28
29
30
31
32
33
34
35
36
37
38
39
40
41
42
43
44
45
46
47
48
49
50
51
52
53
54
55
56
57
58
59
60
61
62
63
64
65
66
67
68
69
70
71
72
73
74
75
76
77
78
79
80
81
82
83
@Entity
@Table(name = "orders")
@Getter @Setter
public class Order {
@Id @GeneratedValue
@Column(name = "order_id")
private Long id;
@ManyToOne(fetch = FetchType.LAZY)
@JoinColumn(name = "member_id")
private Member member;
@OneToMany(mappedBy = "order", cascade = CascadeType.ALL)
private List<OrderItem> orderItems = new ArrayList<>();
@OneToOne(cascade = CascadeType.ALL, fetch = FetchType.LAZY)
@JoinColumn(name = "delivery_id")
private Delivery delivery;
private LocalDateTime orderDate;
@Enumerated(EnumType.STRING)
private OrderStatus status;
//==연관관계 편의 메서드==//
public void setMember(Member member) {
this.member = member;
member.getOrders().add(this);
}
public void addOrderItem(OrderItem orderItem) {
orderItems.add(orderItem);
orderItem.setOrder(this);
}
public void setDelivery(Delivery delivery) {
this.delivery = delivery;
delivery.setOrder(this);
}
//==생성 메서드==//
public static Order createOrder(Member member, Delivery delivery, OrderItem... orderItems) {
Order order = new Order();
order.setMember(member);
order.setDelivery(delivery);
for (OrderItem orderItem : orderItems) {
order.addOrderItem(orderItem);
}
order.setStatus(OrderStatus.ORDER);
order.setOrderDate(LocalDateTime.now());
return order;
}
//==비즈니스 로직==//
/**
* 주문 취소
*/
public void cancel() {
if (delivery.getStatus() == DeliveryStatus.COMP) {
throw new IllegalStateException("이미 배송완료된 상품은 취소가 불가능합니다.");
}
this.setStatus(OrderStatus.CANCEL);
for (OrderItem orderItem : orderItems) {
orderItem.cancel();
}
}
//==조회 로직==//
/**
* 전체 주문 가격 조회
*/
public int getTotalPrice() {
int totalPrice = 0;
for (OrderItem orderItem : orderItems) {
totalPrice += orderItem.getTotalPrice();
}
return totalPrice;
}
}
주문 생성 메서드

static메서드로 생성 로직 캡슐화- 가변 인자(
OrderItem...)로 여러 주문상품 처리 - 초기 상태 설정 (ORDER, 현재 시간)
주문 취소 로직

-
취소 프로세스

전체 주문 가격 조회
1
2
3
4
5
6
7
public int getTotalPrice() {
int totalPrice = 0;
for (OrderItem orderItem : orderItems) {
totalPrice += orderItem.getTotalPrice();
}
return totalPrice;
}
- 계산 로직
1
총 주문 가격 = Σ(각 주문상품의 가격 × 수량)
- 실무에서는 성능을 위해
totalPrice필드를 추가하고 역정규화하는 경우가 많음
주문상품 엔티티 개발
OrderItem 엔티티 코드
1
2
3
4
5
6
7
8
9
10
11
12
13
14
15
16
17
18
19
20
21
22
23
24
25
26
27
28
29
30
31
32
33
34
35
36
37
38
39
40
41
42
43
44
45
46
47
48
49
@Entity
@Table(name = "order_item")
@Getter @Setter
public class OrderItem {
@Id @GeneratedValue
@Column(name = "order_item_id")
private Long id;
@ManyToOne(fetch = FetchType.LAZY)
@JoinColumn(name = "item_id")
private Item item;
@ManyToOne(fetch = FetchType.LAZY)
@JoinColumn(name = "order_id")
private Order order;
private int orderPrice; // 주문 가격
private int count; // 주문 수량
//==생성 메서드==//
public static OrderItem createOrderItem(Item item, int orderPrice, int count) {
OrderItem orderItem = new OrderItem();
orderItem.setItem(item);
orderItem.setOrderPrice(orderPrice);
orderItem.setCount(count);
item.removeStock(count);
return orderItem;
}
//==비즈니스 로직==//
/**
* 주문 취소
*/
public void cancel() {
getItem().addStock(count);
}
//==조회 로직==//
/**
* 주문상품 전체 가격 조회
*/
public int getTotalPrice() {
return getOrderPrice() * getCount();
}
}
주문상품 생성 프로세스

주문 리포지토리 개발
OrderRepository 코드
1
2
3
4
5
6
7
8
9
10
11
12
13
14
@Repository
@RequiredArgsConstructor
public class OrderRepository {
private final EntityManager em;
public void save(Order order) {
em.persist(order); // 주문 엔티티를 영속성 컨텍스트에 저장
}
public Order findOne(Long id) {
return em.find(Order.class, id); // 주문 식별자(id)로 조회
}
}
주문 서비스 개발
OrderService 코드
1
2
3
4
5
6
7
8
9
10
11
12
13
14
15
16
17
18
19
20
21
22
23
24
25
26
27
28
29
30
31
32
33
34
35
36
37
38
39
40
41
42
43
44
45
46
47
@Service
@Transactional(readOnly = true)
@RequiredArgsConstructor
public class OrderService {
private final MemberRepository memberRepository;
private final OrderRepository orderRepository;
private final ItemRepository itemRepository;
/**
* 주문
*/
@Transactional
public Long order(Long memberId, Long itemId, int count) {
// 엔티티 조회
Member member = memberRepository.findOne(memberId);
Item item = itemRepository.findOne(itemId);
// 배송정보 생성
Delivery delivery = new Delivery();
delivery.setAddress(member.getAddress());
delivery.setStatus(DeliveryStatus.READY);
// 주문상품 생성
OrderItem orderItem = OrderItem.createOrderItem(item, item.getPrice(), count);
// 주문 생성
Order order = Order.createOrder(member, delivery, orderItem);
// 주문 저장
orderRepository.save(order);
return order.getId();
}
/**
* 주문 취소
*/
@Transactional
public void cancelOrder(Long orderId) {
// 주문 엔티티 조회
Order order = orderRepository.findOne(orderId);
// 주문 취소
order.cancel();
}
}
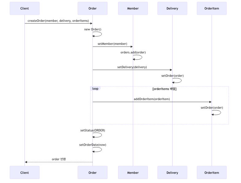
주문 생성 프로세스

주문 취소 프로세스

Cascade와 영속성 전이
- Cascade 효과
1 2 3 4 5 6 7
// Cascade 없으면 deliveryRepository.save(delivery); orderItemRepository.save(orderItem); orderRepository.save(order); // Cascade 있으면 orderRepository.save(order); // 이것만으로 모두 저장됨!
도메인 모델 패턴 적용
- 서비스 계층 역할
- 엔티티 조회
- Repository 호출
- 엔티티 조율
- 여러 엔티티 조합
- 트랜잭션 관리
@Transactional
- 비즈니스 로직 위임
- 엔티티 메서드 호출 (
Order.createOrder,Order.cancel)
- 엔티티 메서드 호출 (
- 엔티티 조회
- 서비스는 단순히 엔티티에 필요한 요청을 위임하는 역할만 수행
주문 기능 테스트
테스트 요구사항
- 테스트 시나리오
- 정상 케이스
- 상품 주문 성공
- 주문 취소 성공
- 예외 케이스
- 재고 수량 초과
- 정상 케이스
상품 주문 테스트
1
2
3
4
5
6
7
8
9
10
11
12
13
14
15
16
17
18
19
20
21
22
23
24
25
26
27
28
29
30
31
32
33
34
35
36
37
38
39
40
41
42
43
44
45
46
47
48
49
50
51
52
53
54
55
56
57
58
59
@SpringBootTest
@Transactional
public class OrderServiceTest {
@PersistenceContext EntityManager em;
@Autowired OrderService orderService;
@Autowired OrderRepository orderRepository;
@Test
public void 상품주문() throws Exception {
// Given
Member member = createMember();
Item item = createBook("시골 JPA", 10000, 10);
int orderCount = 2;
// When
Long orderId = orderService.order(member.getId(), item.getId(), orderCount);
// Then
Order getOrder = orderRepository.findOne(orderId);
assertEquals(OrderStatus.ORDER, getOrder.getStatus(), "상품 주문시 상태는 ORDER");
assertEquals(1, getOrder.getOrderItems().size(), "주문한 상품 종류 수가 정확해야 한다.");
assertEquals(10000 * 2, getOrder.getTotalPrice(), "주문 가격은 가격 * 수량이다.");
assertEquals(8, item.getStockQuantity(), "주문 수량만큼 재고가 줄어야 한다.");
}
@Test
public void 상품주문_재고수량초과() {
// Given
Member member = createMember();
Item item = createBook("시골 JPA", 10000, 10);
int orderCount = 11; // 재고보다 많은 수량
// When & Then
assertThrows(NotEnoughStockException.class, () ->
orderService.order(member.getId(), item.getId(), orderCount)
);
}
@Test
public void 주문취소() {
// Given
Member member = createMember();
Item item = createBook("시골 JPA", 10000, 10);
int orderCount = 2;
Long orderId = orderService.order(member.getId(), item.getId(), orderCount);
// When
orderService.cancelOrder(orderId);
// Then
Order getOrder = orderRepository.findOne(orderId);
assertEquals(OrderStatus.CANCEL, getOrder.getStatus(), "주문 취소시 상태는 CANCEL");
assertEquals(10, item.getStockQuantity(), "주문이 취소된 상품은 그만큼 재고가 증가해야 한다.");
}
}
연습 문제
-
주문 취소 시 발생하는 주요 비즈니스 로직은 무엇일까요?
a. 취소된 주문 상품의 재고가 복구됩니다.
- 주문 취소 시 주문 상태는 ‘취소’로 변경되고, 주문 시 감소했던 상품의 재고 수량이 다시 원상태로 복구되는 비즈니스 로직이 중요하게 구현됨
-
JPA에서 엔티티 객체의 변경 사항을 트랜잭션 커밋 시점에 자동으로 데이터베이스에 반영하는 기능은 무엇인가요?
a. 변경 감지(Dirty Checking)
- 영속성 컨텍스트 내에서 조회된 엔티티의 변경이 발생하면, JPA는 트랜잭션이 커밋될 때 이를 감지하여 자동으로 해당 엔티티에 대한 UPDATE 쿼리를 생성 및 실행함
- 이를 변경 감지라고 함
-
핵심 비즈니스 로직의 대부분을 서비스 계층이 아닌 도메인 엔티티 자체에 포함시키는 설계 방식은 무엇이라고 부르나요?
a. 도메인 모델 패턴
- 도메인 모델 패턴은 엔티티가 단순히 데이터를 담는 역할을 넘어, 자신과 관련된 비즈니스 행위(로직)를 스스로 수행하도록 설계하는 방식임
- 강의에서는 주문/주문 상품 엔티티에 생성/취소 로직을 넣는 방식으로 설명됨
-
주문 생성 시 주문 상품의 재고 수량에는 어떤 변화가 발생하는 것이 일반적인가요?
a. 주문 수량만큼 재고가 감소합니다.
- 주문이 생성되어 주문 상품이 만들어지는 시점에 해당 상품의 재고는 주문 수량만큼 감소해야 함
- 이는 재고 부족 예외 처리와도 연결되는 중요한 비즈니스 로직임
-
JPA에서 타입 안전하고 유지보수하기 좋은 동적 쿼리 개발을 위해 추천되는 기술은 무엇일까요?
a. Querydsl 사용
- 동적 쿼리는 조건에 따라 WHERE 절 등이 달라져 구현이 복잡함
- JPQL 문자열 조립이나 Criteria API는 단점이 있어, 타입 안전성을 보장하고 가독성이 좋은 Querydsl이 추천됨
요약 정리
- 주문 엔티티는
createOrder,cancel,getTotalPrice와 같은 비즈니스 로직을 포함하며, 생성 시static메서드를 사용하여 일관성을 보장함 - 영속성 전이(Cascade)는
Order저장 시OrderItem과Delivery까지 자동으로 저장되도록 하여 개발 생산성을 높임 - 주문 서비스는 단순히 엔티티의 비즈니스 로직을 호출(
order,cancel)하고 트랜잭션을 관리하는 역할에 집중함 (도메인 모델 패턴) - 주문 테스트는 상품 주문, 주문 취소, 재고 수량 초과 등 다양한 시나리오를 검증하여 비즈니스 로직의 안정성을 확인함