컴포넌트 스캔
- 김영한님의 스프링 핵심 원리 강의에서 컴포넌트 스캔을 이용한 자동 빈 등록과 @Autowired를 이용한 자동 의존관계 주입을 정리함
컴포넌트 스캔이 필요한 이유
기존 방식의 문제점
1
2
3
4
5
6
7
8
9
10
11
12
13
14
15
16
17
18
19
20
21
22
@Configuration
public class AppConfig {
@Bean
public MemberService memberService() {
return new MemberServiceImpl(memberRepository());
}
@Bean
public OrderService orderService() {
return new OrderServiceImpl(memberRepository(), discountPolicy());
}
@Bean
public MemberRepository memberRepository() {
return new MemoryMemberRepository();
}
@Bean
public DiscountPolicy discountPolicy() {
return new RateDiscountPolicy();
}
}
- 등록할 빈이 수십, 수백 개면 일일이 등록하기 번거로움
- 설정 정보가 커짐
-
누락 문제 발생 가능
-
해결책
@ComponentScan- 자동으로 스프링 빈 등록
@Autowired- 자동으로 의존관계 주입
컴포넌트 스캔 기본 사용법
AutoAppConfig 설정
1
2
3
4
5
6
7
@Configuration
@ComponentScan(
excludeFilters = @Filter(type = FilterType.ANNOTATION,
classes = Configuration.class)
)
public class AutoAppConfig {
}
@ComponentScan- 컴포넌트 스캔 활성화
@Bean설정이 없음excludeFilters- 기존 설정 정보 제외 (예제 코드 유지용)
@Configuration도 스캔 대상 (내부에@Component포함)
각 클래스에 @Component 추가
1
2
3
@Component
public class MemoryMemberRepository implements MemberRepository {
}
1
2
3
@Component
public class RateDiscountPolicy implements DiscountPolicy {
}
1
2
3
4
5
6
7
8
9
@Component
public class MemberServiceImpl implements MemberService {
private final MemberRepository memberRepository;
@Autowired
public MemberServiceImpl(MemberRepository memberRepository) {
this.memberRepository = memberRepository;
}
}
1
2
3
4
5
6
7
8
9
10
11
12
@Component
public class OrderServiceImpl implements OrderService {
private final MemberRepository memberRepository;
private final DiscountPolicy discountPolicy;
@Autowired
public OrderServiceImpl(MemberRepository memberRepository,
DiscountPolicy discountPolicy) {
this.memberRepository = memberRepository;
this.discountPolicy = discountPolicy;
}
}
@Autowired- 생성자에 붙이면 스프링 컨테이너가 자동으로 해당 빈을 찾아서 주입
- 타입이 같은 빈을 찾아서 주입 (
getBean(MemberRepository.class)와 동일)
- 전체 코드 보기
테스트 코드
1
2
3
ApplicationContext ac = new AnnotationConfigApplicationContext(AutoAppConfig.class);
MemberService memberService = ac.getBean(MemberService.class);
assertThat(memberService).isInstanceOf(MemberService.class);
1
2
3
4
5
ClassPathBeanDefinitionScanner - Identified candidate component class:
.. RateDiscountPolicy.class
.. MemberServiceImpl.class
.. MemoryMemberRepository.class
.. OrderServiceImpl.class
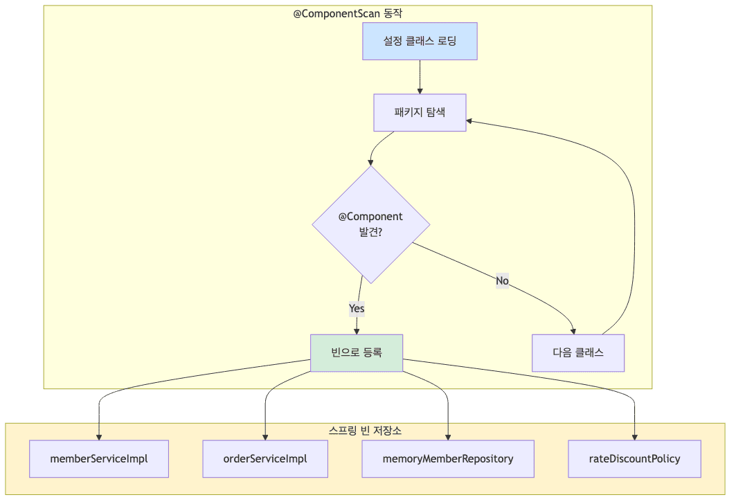
컴포넌트 스캔과 자동 의존관계 주입 동작 과정
1단계 - @ComponentScan - 빈 등록
-
빈 이름 규칙
- 기본값 - 클래스명의 맨 앞글자를 소문자로 변경
MemberServiceImpl→memberServiceImpl
- 직접 지정
@Component("memberService2")
- 기본값 - 클래스명의 맨 앞글자를 소문자로 변경

2단계 - @Autowired - 의존관계 자동 주입
1
2
3
4
5
6
7
8
9
@Component
public class MemberServiceImpl implements MemberService {
private final MemberRepository memberRepository;
@Autowired
public MemberServiceImpl(MemberRepository memberRepository) {
this.memberRepository = memberRepository;
}
}
-
동작 흐름
- MemberServiceImpl 생성 시도
- 생성자에 @Autowired 발견
- MemberRepository 타입의 빈을 스프링 컨테이너에서 찾음
- 찾은 빈(memoryMemberRepository)을 생성자에 주입
- MemberServiceImpl 생성 완료

탐색 위치와 기본 스캔 대상
탐색 위치 지정
1
2
3
@ComponentScan(
basePackages = "hello.core"
)
basePackages- 탐색할 패키지의 시작 위치 지정
basePackages(여러 개)- 여러 시작 위치 지정
{"hello.core", "hello.service"}
basePackageClasses- 지정한 클래스의 패키지를 시작 위치로
- 미지정
@ComponentScan이 붙은 클래스의 패키지가 시작
권장 방법
1
2
3
4
5
6
package com.hello;
@Configuration
@ComponentScan
public class AppConfig {
}
- 설정 정보를 프로젝트 최상단에 위치
com.hello하위 패키지가 모두 스캔 대상-
스프링 부트도 이 방식을 기본으로 사용
-
스프링 부트의 기본 방식
1 2 3 4 5 6
@SpringBootApplication // 내부에 @ComponentScan 포함 public class CoreApplication { public static void main(String[] args) { SpringApplication.run(CoreApplication.class, args); } }
컴포넌트 스캔 기본 대상
스캔 대상 애노테이션
@ComponentScan은 @Component뿐만 아니라 다음 애노테이션도 스캔
@Component- 컴포넌트 스캔 대상
@Controller- 스프링 MVC 컨트롤러 (MVC 컨트롤러로 인식)
@Service- 비즈니스 로직 계층 (특별한 처리 없음, 개발자 인식용)
@Repository- 데이터 접근 계층 (데이터 계층 예외를 스프링 예외로 변환)
@Configuration- 스프링 설정 정보 (싱글톤 유지를 위한 추가 처리)

애노테이션 내부 구조
1
2
3
4
5
6
7
8
9
10
11
12
13
14
15
@Component
public @interface Controller {
}
@Component
public @interface Service {
}
@Component
public @interface Repository {
}
@Component
public @interface Configuration {
}
- 애노테이션에는 상속 관계가 없음
- 특정 애노테이션이 다른 애노테이션을 포함하는 것을 인식하는 것은 스프링이 지원하는 기능
필터
필터 옵션
1
2
3
4
@ComponentScan(
includeFilters = @Filter(...), // 스캔 대상 추가
excludeFilters = @Filter(...) // 스캔 대상 제외
)
FilterType 옵션
ANNOTATION- 애노테이션 인식 (기본값)
ASSIGNABLE_TYPE- 지정한 타입과 자식 타입 인식
ASPECTJ- AspectJ 패턴 사용
REGEX- 정규 표현식
CUSTOMTypeFilter인터페이스 구현
필터 적용 예제
1
2
3
4
5
6
7
@Configuration
@ComponentScan(
includeFilters = @Filter(type = FilterType.ANNOTATION, classes = MyIncludeComponent.class),
excludeFilters = @Filter(type = FilterType.ANNOTATION, classes = MyExcludeComponent.class)
)
static class ComponentFilterAppConfig {
}
includeFilters에MyIncludeComponent애노테이션을 추가해서BeanA가 스프링 빈에 등록됨excludeFilters에MyExcludeComponent애노테이션을 추가해서BeanB가 스프링 빈에 등록됨- 스프링 부트의 기본 설정에 맞추어 사용하는 것을 권장
@Component면 충분하므로includeFilters는 거의 사용 안 함excludeFilters는 간혹 사용하지만 많지 않음
- 전체 코드 보기
중복 등록과 충돌
자동 빈 등록 vs 자동 빈 등록
- 두 클래스의 빈 이름이 같으면
ConflictingBeanDefinitionException발생
수동 빈 등록 vs 자동 빈 등록
1
2
3
@Component
public class MemoryMemberRepository implements MemberRepository {
}
1
2
3
4
5
6
7
8
9
@Configuration
@ComponentScan
public class AutoAppConfig {
@Bean(name = "memoryMemberRepository")
public MemberRepository memberRepository() {
return new MemoryMemberRepository();
}
}
-
스프링 기본 동작 (과거)
- 수동 빈이 자동 빈을 오버라이딩 (수동 우선)
- 설정이 꼬여서 발생하는 경우가 대부분
- 잡기 어려운 애매한 버그 발생
-
스프링 부트의 동작 (현재)
- 오류 발생
- 애매한 버그를 방지하기 위해 명확하게 오류 발생
1
2
Consider renaming one of the beans or enabling overriding by setting
spring.main.allow-bean-definition-overriding=true
연습 문제
-
컴포넌트 스캔은 왜 사용할까요?
a. 빈 등록 자동화
- 컴포넌트 스캔은 수많은 스프링 빈을 일일이 설정 파일에 등록하는 번거로움을 줄이고 자동으로 작업을 자동화하여 개발 생산성을 높여줌
- 수동 등록의 tedium을 줄이기 위함임
-
컴포넌트 스캔 빈의 의존관계는 어떻게 주입받을까요?
a. @Autowired 사용
@Autowired를 사용하면 스프링 컨테이너가 해당 타입에 맞는 빈을 찾아서 자동으로 의존관계를 연결해줌- 수동 설정 없이 자동 주입이 가능해짐
-
설정 기본값에서 컴포넌트 스캔을 시작하는 위치는 어디일까요?
a. 설정 클래스 패키지
@ComponentScan어노테이션에 basePackages를 지정하지 않으면,@ComponentScan이 붙은 설정 클래스의 패키지가 기본 탐색 시작 위치가 됨
-
@Component외 기본 스캔 대상 어노테이션은?a. @Service
@Component외에도@Controller,@Service,@Repository같은 스테레오타입 어노테이션들은 스캔 대상에 포함됨- 이것들은
@Component를 메타 어노테이션으로 가지고 있기 때문임
-
스프링 부트에서 자동/수동 빈 이름 충돌 시 기본 동작은 무엇일까요?
a. 오류 발생
- 스프링 부트는 기본적으로 수동 빈과 자동 빈의 이름 충돌 시 예기치 못한 덮어쓰기를 방지하기 위해 오류를 발생시키고 애플리케이션 시작을 중단하도록 설정되어 있음
요약 정리
- 컴포넌트 스캔이 필요한 이유
- 빈 등록이 수십, 수백 개면 일일이 등록하기 번거로움
@ComponentScan과@Autowired로 자동화
- 기본 사용법
@Configuration+@ComponentScan- 각 클래스에
@Component추가 - 생성자에
@Autowired추가
- 동작 과정
@Component붙은 클래스를 스프링 빈으로 등록@Autowired로 의존관계 자동 주입
- 탐색 위치
- 설정 클래스를 프로젝트 최상단에 위치 권장
- 스프링 부트는
@SpringBootApplication사용
- 스캔 대상
@Component,@Controller,@Service,@Repository,@Configuration
- 필터
includeFilters,excludeFilters사용 가능- 기본 설정 사용 권장
- 중복 충돌
- 자동 vs 자동
- 오류 발생
- 수동 vs 자동
- 스프링 부트는 오류 발생 (과거는 수동 우선)
- 자동 vs 자동