검증2 - Bean Validation
- 김영한님의 스프링 MVC 2편 강의를 통해 Bean Validation을 활용한 검증 방법과 스프링 통합, 그리고 등록/수정 시 검증 분리 방법을 정리함
Bean Validation 소개
Bean Validation이란?

- Bean Validation 2.0 (JSR-380)
- 검증 로직을 표준화한 기술 표준임
- JPA와 마찬가지로 인터페이스의 모음임
- Hibernate Validator
- Bean Validation의 가장 일반적인 구현체임
- 이름에 Hibernate가 붙어있지만 ORM과는 관련이 없음
- 애노테이션 기반 검증
@NotBlank,@Range등의 애노테이션 하나로 검증 로직을 매우 간편하게 적용할 수 있음
기존 방식과 Bean Validation 비교

- Bean Validation의 장점
- 검증 로직을 공통화하고 표준화할 수 있음
- 애노테이션 하나로 검증 로직을 적용할 수 있어 코드가 간결해짐
- 코드 중복을 제거하고 유지보수성을 크게 향상시킴
Bean Validation 시작하기
의존성 추가
- build.gradle 의존성 추가
1
implementation 'org.springframework.boot:spring-boot-starter-validation'
- 추가되는 주요 라이브러리
jakarta.validation-api- Bean Validation 인터페이스
hibernate-validator- 구현체
주요 검증 애노테이션
- 표준 애노테이션
@NotNull@NotBlank@Max@Min@Size
- Hibernate 전용
@Range@Email@URL
- 주요 애노테이션 설명
@NotBlank- 빈값(
"") + 공백(" ")만 있는 경우를 허용하지 않음
- 빈값(
@NotNullnull을 허용하지 않음
@Range(min, max)- 값이 특정 범위 안인지 검증함 (Hibernate Validator 전용)
@Max(value)- 값이 지정된 숫자 이하인지 검증함
검증 애노테이션 적용
- Item 도메인 객체 적용
1 2 3 4 5 6 7 8 9 10 11 12 13 14 15 16
@Data public class Item { private Long id; @NotBlank private String itemName; @NotNull @Range(min = 1000, max = 1000000) private Integer price; @NotNull @Max(9999) private Integer quantity; }
검증 실행 구조

스프링과의 통합
스프링 부트 자동 설정

- 자동 설정 동작 원리
spring-boot-starter-validation라이브러리가 있으면 스프링 부트가 자동으로 Bean Validator를 인지함LocalValidatorFactoryBean을 글로벌 Validator로 등록함- 컨트롤러 파라미터에
@Validated만 적용하면, 글로벌 Validator가 자동으로 실행됨
컨트롤러 적용

- 적용 코드
1 2 3 4 5 6 7 8
@PostMapping("/add") public String addItem(@Validated @ModelAttribute Item item, BindingResult bindingResult) { if (bindingResult.hasErrors()) { return "validation/v3/addForm"; } return "redirect:/validation/v3/items/{itemId}"; }
검증 순서

- 중요한 검증 원칙
- 바인딩에 성공한 필드만 Bean Validation이 적용됨
- 타입 변환에 실패하면
BindingResult에 타입 오류(typeMismatch)가 추가되고, Bean Validation은 실행되지 않음
에러 코드와 메시지
에러 코드 생성 구조
- Bean Validation이 오류를 잡으면
MessageCodesResolver가 에러 코드를 생성합니다.

- 에러 코드 우선순위
- 구체적
애노테이션명.객체명.필드명- ex)
NotBlank.item.itemName
- 필드명
애노테이션명.필드명- ex)
NotBlank.itemName
- 타입
애노테이션명.타입- ex)
NotBlank.java.lang.String
- 일반
애노테이션명- ex)
NotBlank
- 구체적
메시지 커스터마이징

- 메시지 적용 우선순위
errors.properties등에 정의된 메시지 코드- 애노테이션의
message속성- ex)
@NotBlank(message="공백 안됨")
- ex)
- 라이브러리가 제공하는 기본 메시지
- errors.properties 설정
1 2 3
NotBlank={0} 공백X Range={0}, {2} ~ {1} 허용 Max={0}, 최대 {1}
오브젝트 오류 처리
필드 오류와 오브젝트 오류 비교

글로벌 오류 처리 방법
- 특정 필드를 넘어서는 복합 룰 검증 처리 방법
- @ScriptAssert 사용 (비권장)
- 기능이 약하고 제약이 많아 실무에서 잘 사용하지 않음
- 자바 코드로 직접 검증 (권장)
- 컨트롤러에서 직접 로직을 작성하여
BindingResult에reject()로 담는 것이 가장 확실하고 유연함
- 컨트롤러에서 직접 로직을 작성하여
- @ScriptAssert 사용 (비권장)
- 권장 코드
1 2 3 4 5 6
if (item.getPrice() != null && item.getQuantity() != null) { int resultPrice = item.getPrice() * item.getQuantity(); if (resultPrice < 10000) { bindingResult.reject("totalPriceMin", new Object[]{10000, resultPrice}, null); } }
등록/수정 검증 분리 문제
문제 상황
- 등록할 때는
id에 값이 없어도 되지만, 수정할 때는id가 필수임 - 등록할 때는
quantity제한이 있지만, 수정할 때는 제한이 없음 - 하나의
Item객체에@NotNull이나@Max를 적용하면 두 상황을 모두 만족시킬 수 없음
해결 방법 비교
- Groups 사용
- 복잡도가 증가함
- 실무에서 잘 사용하지 않음
- Form 객체 분리
- 명확하게 분리됨
- 실무에서 권장함
Groups 사용 방법
Groups 구조

Groups 적용
- 인터페이스 정의
1 2
public interface SaveCheck {} public interface UpdateCheck {}
- Item 도메인에 groups 적용
1 2 3 4 5
@NotNull(groups = UpdateCheck.class) // 수정 시에만 적용 private Long id; @Max(value = 9999, groups = SaveCheck.class) // 등록 시에만 적용 private Integer quantity;
- 컨트롤러 적용
1 2 3
@PostMapping("/add") public String addItem(@Validated(SaveCheck.class) @ModelAttribute Item item, BindingResult bindingResult) { }
Groups의 한계
- 코드가 복잡해짐
- 도메인 객체에 검증 로직이 덕지덕지 붙어 지저분해짐
Form 객체 분리 (권장)
Form 객체 분리 구조
-
실무에서는 폼 데이터 전달을 위한 별도의 객체(DTO)를 사용함
graph LR A[HTML Form] --> B[ItemSaveForm] B --> C[Controller] C --> D[Item 생성] D --> E[Repository] F[HTML Form] --> G[ItemUpdateForm] G --> H[Controller] H --> I[Item 수정] I --> J[Repository] style B fill:#90EE90 style G fill:#90EE90
도메인 객체와 Form 객체 비교
- 도메인 객체 직접 사용
- 장점
- 초기 개발이 간단함
- 단점
- 검증 중복, 충돌 해결이 어려움
- 장점
- Form 객체 분리
- 장점
- 명확한 분리, 유연성이 높음
- 단점
- 별도 객체 생성 및 변환 과정이 필요함
- 장점
Form 객체 설계
- ItemSaveForm
1 2 3 4 5 6 7 8 9 10 11 12 13
@Data public class ItemSaveForm { @NotBlank private String itemName; @NotNull @Range(min = 1000, max = 1000000) private Integer price; @NotNull @Max(9999) private Integer quantity; }
- ItemUpdateForm
1 2 3 4 5 6 7 8 9 10 11 12 13 14
@Data public class ItemUpdateForm { @NotNull private Long id; @NotBlank private String itemName; @NotNull @Range(min = 1000, max = 1000000) private Integer price; private Integer quantity; // 제한 없음 }
컨트롤러 적용
1
2
3
4
5
6
7
8
9
10
11
12
13
14
15
16
17
@PostMapping("/add")
public String addItem(@Validated @ModelAttribute("item") ItemSaveForm form,
BindingResult bindingResult,
RedirectAttributes redirectAttributes) {
if (bindingResult.hasErrors()) {
return "validation/v4/addForm";
}
// 성공 로직
Item item = new Item();
item.setItemName(form.getItemName());
item.setPrice(form.getPrice());
item.setQuantity(form.getQuantity());
itemRepository.save(item);
return "redirect:/validation/v4/items/{itemId}";
}
주의
@ModelAttribute("item")과 같이 이름을 명시하지 않으면itemSaveForm이라는 이름으로 모델에 담기게 되어, 뷰 템플릿 수정이 필요할 수 있음
HTTP 메시지 컨버터와 Bean Validation
@ModelAttribute와 @RequestBody 비교

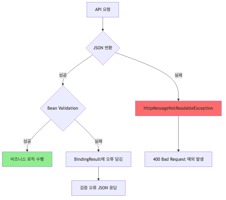
API 검증 3가지 경우

- 성공 요청
- JSON을 객체로 생성 성공 -> 검증도 성공
- 실패 요청
- JSON을 객체로 생성 실패 (타입 오류 등) -> 컨트롤러 호출 안됨
- 검증 오류 요청
- JSON을 객체로 생성 성공 -> 검증 실패 ->
BindingResult에 오류 담겨 컨트롤러 호출됨
- JSON을 객체로 생성 성공 -> 검증 실패 ->
API 컨트롤러
- ValidationItemApiController
1 2 3 4 5 6 7 8 9 10 11 12 13
@RestController @RequestMapping("/validation/api/items") public class ValidationItemApiController { @PostMapping("/add") public Object addItem(@RequestBody @Validated ItemSaveForm form, BindingResult bindingResult) { if (bindingResult.hasErrors()) { return bindingResult.getAllErrors(); } return form; } }
연습 문제
-
Bean Validation의 가장 큰 목표는 무엇일까요?a. 수동 검증 코드 제거 및 표준화
Bean Validation은 반복적인 수동 검증 로직을 애노테이션으로 대체하여 개발 효율성을 높이고 검증 코드를 표준화하는 역할을 함
-
Jakarta Bean Validation API와Hibernate Validator의 관계는 무엇인가요?a. API는 사양, Validator는 구현체
Bean Validation사양은 유효성 검증 규칙과 인터페이스를 정의하고,Hibernate Validator같은 구현체가 이를 실제로 작동하게 만듦JPA와Hibernate관계와 유사함
-
Spring Boot환경에서Bean Validation라이브러리를 추가하면 어떤 자동 설정이 이루어지나요?a. 전역 유효성 검사기(Global Validator) 등록
Spring Boot는Bean Validation라이브러리를 감지하여 애플리케이션 전체에서 유효성 검증을 사용할 수 있도록Global Validator를 자동으로 빈으로 등록해 줌
-
Spring MVC컨트롤러에서 메서드 파라미터에 대한Bean Validation을 활성화하는 애노테이션은 무엇일까요?a.
@Validated또는@Valid@Validated또는@Valid애노테이션을 모델 객체 파라미터 앞에 붙이면Spring이 해당 객체에 대한Bean Validation을 자동으로 실행하게 트리거함
-
Bean Validation실행 후 발생한 유효성 검증 오류는 어디에 저장되어 확인될까요?a.
BindingResult객체- 컨트롤러 메서드의 유효성 검증 대상 객체 파라미터 바로 뒤에
BindingResult객체를 선언하면,Bean Validation결과 발생한 모든 오류가 여기에 수집됨
- 컨트롤러 메서드의 유효성 검증 대상 객체 파라미터 바로 뒤에
-
Bean Validation애노테이션의 기본 메시지를 바꾸고 싶을 때 사용하는 방법은 무엇인가요?a.
.properties파일을 이용한 메시지 정의errors.properties와 같은 메시지 소스 파일에 유효성 검증 오류 코드(예:NotBlank)에 해당하는 메시지를 정의하여 기본 메시지를 원하는 대로 변경할 수 있음
-
하나의 객체를 등록과 수정에 모두 사용하고
Bean Validation애노테이션을 적용할 때 생기는 주요 어려움은 무엇인가요?a. 서로 다른 검증 요구사항 충돌
- 등록과 수정은 같은 객체라도 요구되는 필드(ID 유무)나 제약 조건(수량 범위)이 다를 수 있어, 하나의 객체에 동일하게 애노테이션을 적용하면 충돌이 발생함
-
등록/수정 등 상황별로 다른 유효성 검증이 필요할 때, 실무에서 ‘그룹’ 기능보다 흔히 사용되는 객체 설계 방식은 무엇인가요?
a. 폼 전송 객체(
DTO) 분리- 등록용과 수정용 폼 전송 객체(
DTO)를 분리하면 각 객체에 맞는 유효성 검증 애노테이션을 독립적으로 적용할 수 있어 코드가 명확해지고 관리가 쉬워짐
- 등록용과 수정용 폼 전송 객체(
-
웹 폼 입력 값이나 API 요청 본문 데이터(
JSON등)를 받기 위해 도메인 모델과 분리하여 사용하는 목적의 객체를 무엇이라고 부를까요?a. 폼 객체 또는
DTO(데이터 전송 객체)- 폼 객체 또는
DTO는 웹 폼이나 API의 특정 데이터 구조에 맞춰 데이터를 받기 위한 전용 객체로, 도메인 모델의 순수성을 유지하고 다양한 검증 요구사항에 대응하기 위해 사용됨
- 폼 객체 또는
-
Spring에서@ModelAttribute로 데이터를 받을 때와@RequestBody로 받을 때Bean Validation적용 시 가장 큰 차이는 무엇인가요?a.
@ModelAttribute는 변환 실패 시BindingResult에 오류 저장,@RequestBody는 변환 실패 시 예외 발생 및 검증 미실행@ModelAttribute는 바인딩 실패 시BindingResult에 오류를 담지만 검증은 계속 시도함@RequestBody는 메시지 컨버터 변환 실패 시 예외 발생으로 검증 로직 자체가 실행되지 않는 차이가 있음
요약 정리
- Bean Validation
- 애노테이션 기반의 표준 검증 기술로, 반복적인 검증 로직을 표준화함 (
JSR-380) Hibernate Validator가 대표적인 구현체임
- 애노테이션 기반의 표준 검증 기술로, 반복적인 검증 로직을 표준화함 (
- 스프링 부트 통합
spring-boot-starter-validation추가 시 자동으로LocalValidatorFactoryBean을 글로벌 검증기로 등록함@Validated애노테이션으로 편리하게 검증을 적용할 수 있음
- 에러 코드 및 메시지
MessageCodesResolver가 다양한 레벨의 에러 코드를 생성하여 메시지를 체계적으로 관리할 수 있음
- 검증 분리
Groups기능을 사용할 수 있으나 복잡도가 높음- 실무에서는 Form 전송 객체(
DTO)를 분리하여 등록/수정 요청을 독립적으로 처리하는 방식을 권장함
- API 검증
@RequestBody는HttpMessageConverter단계에서JSON파싱 실패 시 컨트롤러가 호출되지 않고 예외가 발생함- 성공적으로 객체로 변환된 후에만
Bean Validation이 동작함