Compute Engine 개요
- Google Cloud Platform의 IaaS(Infrastructure as a Service) 서비스
- 가상 머신(VM) 인스턴스를 생성하고 관리하는 컴퓨팅 서비스
- DevOps 워크플로우의 기본 인프라 구성 요소
인스턴스 생성 방법
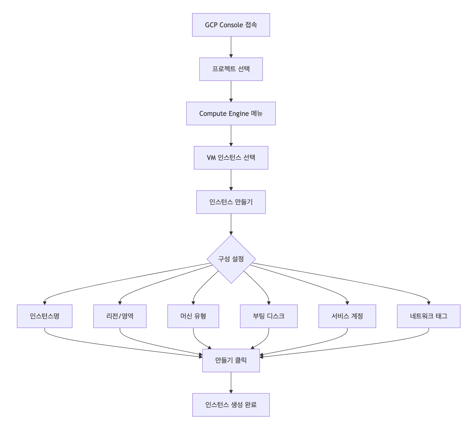
Console UI 기반 생성

- 프로젝트 선택
- 탐색 메뉴 이동
- Compute Engine → VM 인스턴스 → 인스턴스 만들기

- Compute Engine → VM 인스턴스 → 인스턴스 만들기
- 인스턴스 구성 설정
- 인스턴스명 설정
- 프로젝트 내 고유한 이름
- 소문자, 숫자, 하이픈(-) 사용
- 리전(Region) 및 영역(Zone) 선택
- 사용자와 가까운 리전 선택하여 레이턴시 최소화
- 고가용성 필요 시 다중 영역 구성
- 머신 유형 선택
- 워크로드에 맞는 머신 패밀리 선택
- 부팅 디스크 설정
- OS 이미지 선택
- 디스크 유형 및 크기 결정
- 서비스 계정 설정
- 인스턴스가 사용할 IAM 서비스 계정
- 네트워크 태그 추가
- 방화벽 규칙 적용을 위한 태그
- 인스턴스명 설정
- 만들기 클릭하여 인스턴스 생성
CLI 기반 생성 (권장)
- 자동화 및 재현 가능한 인프라 구축에 적합
gcloudCLI 도구 사용
1
2
3
4
5
6
7
8
9
10
gcloud compute instances create my-web-server \
--project=my-project-id \
--zone=us-central1-a \
--machine-type=e2-medium \
--image-family=ubuntu-2204-lts \
--image-project=ubuntu-os-cloud \
--boot-disk-size=20GB \
--boot-disk-type=pd-balanced \
--tags=http-server,https-server \
--metadata-from-file=startup-script=./startup.sh
- 주요 옵션 설명
--project- GCP 프로젝트 ID 지정
--zone- 인스턴스가 생성될 영역
--machine-type- 머신 유형 (CPU, 메모리 사양)
--image-family- OS 이미지 패밀리 (최신 LTS 버전 자동 선택)
--image-project- 이미지가 속한 프로젝트
--boot-disk-size- 부팅 디스크 크기 (GB 단위)
--boot-disk-type- 디스크 유형 (성능 및 비용 결정)
--tags- 방화벽 규칙 적용을 위한 네트워크 태그
--metadata-from-file- 시작 스크립트 파일 지정
권장 사항: 프로덕션 환경에서는 보안을 위해
default네트워크 대신 사용자 정의(Custom) VPC를 생성하여 권한을 격리하는 것이 강력히 권장됩니다.default네트워크는 기본적으로 모든 방화벽이 열려있거나 관리가 어려울 수 있습니다.
머신 패밀리 선택 가이드
머신 패밀리 비교
| 패밀리 | 특징 | 주요 사용 사례 | 비용 |
|---|---|---|---|
| E2 | 비용 최적화, 가변 리소스 | 웹 서버, 개발/테스트 환경, 소규모 DB | 가장 저렴 |
| N2 | 범용, 균형잡힌 성능 | 일반 프로덕션 워크로드, 애플리케이션 서버 | 중간 |
| N2D | AMD 기반 범용 | N2와 유사, 가격 대비 성능 우수 | 중간 |
| C2 | 컴퓨팅 최적화, 고성능 CPU | 게임 서버, 비디오 인코딩, HPC | 높음 |
| M2 | 메모리 최적화 | 대규모 인메모리 DB (SAP HANA, Redis) | 매우 높음 |
| A2 | GPU 탑재 | ML 학습, 비디오 렌더링, 과학 시뮬레이션 | 매우 높음 |
| A2 | GPU 탑재 | ML 학습, 비디오 렌더링, 과학 시뮬레이션 | 매우 높음 |

머신 유형 선택 플로우

부팅 디스크 설정
OS 이미지 선택
- Ubuntu
- 가장 널리 사용되는 Linux 배포판
- LTS(Long Term Support) 버전 권장
ubuntu-2204-lts(22.04),ubuntu-2004-lts(20.04)
- Debian
- 안정성 중시
- 서버 환경에 최적화
- CentOS / Rocky Linux
- RHEL 호환 배포판
- 엔터프라이즈 환경
디스크 유형 선택
| 디스크 유형 | IOPS | 처리량 | 비용 | 사용 사례 |
|---|---|---|---|---|
| Standard Persistent Disk | 낮음 | 낮음 | 가장 저렴 | 개발/테스트, 백업 데이터 |
| Balanced Persistent Disk | 중간 | 중간 | 중간 | 일반 웹 서버, 애플리케이션 서버 |
| SSD Persistent Disk | 높음 | 높음 | 높음 | 데이터베이스, 고성능 I/O |
| Extreme Persistent Disk | 매우 높음 | 매우 높음 | 매우 높음 | 미션 크리티컬 DB, 고성능 분석 |

- 성능과 비용 트레이드오프
- 대부분의 경우 Balanced Persistent Disk 권장
- DB 서버는 SSD Persistent Disk 고려
초기 설정 및 자동화
Startup Script 활용
- VM 부팅 시 자동 실행되는 스크립트
- 패키지 설치, 설정 적용, 서비스 시작 등 자동화
- 일관된 환경 구성 보장
Startup Script 예시
1
2
3
4
5
6
7
8
9
10
11
12
13
14
15
#!/bin/bash
# 시스템 업데이트 및 Nginx 설치
apt-get update
apt-get install -y nginx
# 커스텀 홈페이지 설정
echo "Hello from GCP Compute Engine!" > /var/www/html/index.html
# Nginx 서비스 시작 및 부팅 시 자동 시작 설정
systemctl start nginx
systemctl enable nginx
# Cloud Ops Agent 설치 (로깅 및 모니터링)
curl -sSO https://dl.google.com/cloudagents/add-google-cloud-ops-agent-repo.sh
sudo bash add-google-cloud-ops-agent-repo.sh --also-install
Metadata 활용
- VM 메타데이터는 인스턴스 내부에서 동적으로 조회 가능
- 환경변수처럼 사용하여 유연한 설정 구현
1
2
3
4
5
6
7
8
9
10
11
# VM 내부에서 메타데이터 조회
curl "http://metadata.google.internal/computeMetadata/v1/instance/attributes/my-key" \
-H "Metadata-Flavor: Google"
# 프로젝트 ID 조회
PROJECT_ID=$(curl -s "http://metadata.google.internal/computeMetadata/v1/project/project-id" \
-H "Metadata-Flavor: Google")
# 인스턴스 이름 조회
INSTANCE_NAME=$(curl -s "http://metadata.google.internal/computeMetadata/v1/instance/name" \
-H "Metadata-Flavor: Google")
SSH 접속 설정
접속 방법 비교

Console 웹 SSH 접속
- GCP Console에서 우측 SSH 버튼 클릭
- 브라우저 기반 터미널 즉시 실행
-
별도 설정 없이 빠른 접속 가능
- 초기 설정 예시
1 2 3 4 5 6 7 8
# root 비밀번호 설정 sudo passwd # root 계정으로 전환 su - # OS 버전 확인 cat /etc/*-release
gcloud CLI SSH 접속 (권장)
- SSH 키 자동 생성 및 관리
- 로컬 터미널 환경 사용 가능
- 가장 편리하고 안전한 방식
1
2
3
4
5
6
7
8
9
10
# 기본 접속
gcloud compute ssh my-web-server --zone=us-central1-a
# 특정 사용자로 접속
gcloud compute ssh username@my-web-server --zone=us-central1-a
# 프로젝트 지정
gcloud compute ssh my-web-server \
--zone=us-central1-a \
--project=my-project-id
수동 SSH 키 등록
- 전통적인 SSH 키 기반 인증 방식
- 팀원 간 키 공유 시 유용
SSH 키 생성
1
2
3
4
5
# RSA 키 생성 (권장 4096 비트)
ssh-keygen -t rsa -f ~/.ssh/gcp-instance -C "user@example.com" -b 4096
# ED25519 키 생성 (최신, 더 안전)
ssh-keygen -t ed25519 -f ~/.ssh/gcp-instance -C "user@example.com"
- 옵션 설명
-t- 키 생성 타입 선택 (rsa, ed25519 등)
-f- 생성할 키 파일명
-C- 주석 (GCP 계정 이메일 권장)
-b- 키 비트 수 (RSA의 경우 4096 권장)
SSH 키 메타데이터 등록
- GCP Console 이동
- Compute Engine → 메타데이터 → SSH 키 탭

- 수정 → 항목 추가
- Public Key 내용 복사 후 입력
~/.ssh/gcp-instance.pub파일 내용
- 저장
- Compute Engine → 메타데이터 → SSH 키 탭
- Private 키로 접속
1
ssh -i ~/.ssh/gcp-instance username@EXTERNAL_IP
OS Login 설정 (엔터프라이즈 권장)
- IAM 기반 접근 제어
- 개별 SSH 키 관리 불필요
-
조직 수준 보안 정책 적용 가능
- 조직 수준 보안 정책 적용 가능

OS Login 활성화
1
2
3
4
5
6
7
8
# 프로젝트 전체에 OS Login 활성화
gcloud compute project-info add-metadata \
--metadata enable-oslogin=TRUE
# 특정 인스턴스에만 활성화
gcloud compute instances add-metadata my-web-server \
--zone=us-central1-a \
--metadata enable-oslogin=TRUE
IAM 역할 부여
| 역할 | 권한 | 사용 시나리오 |
|---|---|---|
| Compute OS Login | 기본 SSH 접속 | 일반 개발자 |
| Compute OS Admin Login | sudo 권한 SSH 접속 | 시스템 관리자 |
1
2
3
4
5
6
7
8
9
# OS Login 권한 부여
gcloud projects add-iam-policy-binding my-project-id \
--member=user:dev@example.com \
--role=roles/compute.osLogin
# OS Admin Login 권한 부여
gcloud projects add-iam-policy-binding my-project-id \
--member=user:admin@example.com \
--role=roles/compute.osAdminLogin
방화벽 및 네트워크 보안
방화벽 규칙 생성

Console에서 방화벽 규칙 생성
- 탐색 메뉴 이동
- VPC 네트워크 → 방화벽

- 방화벽 규칙 만들기 클릭

- VPC 네트워크 → 방화벽
- 방화벽 규칙 설정
- 이름
- 규칙을 식별할 수 있는 이름 (예: allow-http-https)
- 네트워크
- 규칙이 적용될 VPC 네트워크 선택
- 트래픽 방향
- 수신(Ingress): 외부 → VM
- 송신(Egress): VM → 외부
- 대상
- 대상 태그: 특정 태그를 가진 인스턴스에만 적용
- 모든 인스턴스: VPC의 모든 인스턴스에 적용
- 소스 IP 범위
0.0.0.0/0: 전 세계 모든 IP 허용 (주의 필요)- 특정 IP/CIDR: 제한된 접근
- 프로토콜 및 포트
- TCP 80 (HTTP)
- TCP 443 (HTTPS)
- TCP 22 (SSH)
-
TCP 8080 (커스텀 애플리케이션)
- TCP 8080 (커스텀 애플리케이션)
- 이름

CLI로 방화벽 규칙 생성
1
2
3
4
5
6
7
8
9
10
11
12
13
14
15
16
17
18
19
20
21
22
23
24
25
26
# HTTP/HTTPS 허용
gcloud compute firewall-rules create allow-web-traffic \
--network=default \
--direction=INGRESS \
--action=ALLOW \
--rules=tcp:80,tcp:443 \
--source-ranges=0.0.0.0/0 \
--target-tags=http-server,https-server
# SSH 접속 제한 (특정 IP만 허용)
gcloud compute firewall-rules create allow-ssh-restricted \
--network=default \
--direction=INGRESS \
--action=ALLOW \
--rules=tcp:22 \
--source-ranges=123.456.789.0/24 \
--target-tags=ssh-restricted
# 애플리케이션 포트 허용
gcloud compute firewall-rules create allow-app-port \
--network=default \
--direction=INGRESS \
--action=ALLOW \
--rules=tcp:8080 \
--source-ranges=0.0.0.0/0 \
--target-tags=app-server
인스턴스에 방화벽 연결
- 탐색 메뉴 이동
- Compute Engine → VM 인스턴스

- 대상 인스턴스 선택 → 수정

- Compute Engine → VM 인스턴스
- 네트워크 태그 추가
- 방화벽 규칙에서 정의한 태그 입력
- 예:
http-server,https-server,app-server
- 저장
보안 권장 사항
| 항목 | 위험한 설정 | 안전한 설정 |
|---|---|---|
| SSH 접근 | Source: 0.0.0.0/0 | Source: 회사 IP/Bastion Host만 허용 |
| External IP | 모든 VM에 공인 IP 할당 | 필요한 경우만 할당, 나머지는 Private IP |
| 방화벽 규칙 | 모든 포트 열림 | 필요한 포트만 최소 권한 원칙 |
| SSH 키 관리 | 수동 키 관리, 키 공유 | OS Login 사용, IAM 기반 제어 |
| 서비스 계정 | 기본 서비스 계정 사용 | 커스텀 서비스 계정, 최소 권한 부여 |
IAM 및 접근 제어
주요 IAM 역할
| 역할 | 권한 범위 | 사용 대상 |
|---|---|---|
| Compute Instance Admin (v1) | 인스턴스 전체 제어 (생성/삭제/수정) | 인프라 관리자 |
| Compute Viewer | 인스턴스 조회만 가능 | 읽기 전용 사용자 |
| Compute OS Login | SSH 접속 (일반 사용자) | 개발자 |
| Compute OS Admin Login | SSH 접속 (sudo 권한) | 시스템 관리자 |
| Service Account User | 서비스 계정으로 작업 수행 | CI/CD 파이프라인 |
서비스 계정 설정
- VM에 할당된 서비스 계정은 해당 VM이 다른 GCP 리소스에 접근할 때 사용
- 기본 Compute Engine 서비스 계정은 과도한 권한 보유
- 권장: 커스텀 서비스 계정 생성 및 최소 권한 부여
1
2
3
4
5
6
7
8
9
10
11
12
13
14
15
# 커스텀 서비스 계정 생성
gcloud iam service-accounts create my-vm-sa \
--display-name="My VM Service Account"
# 필요한 역할만 부여 (예: Cloud Storage 읽기)
gcloud projects add-iam-policy-binding my-project-id \
--member="serviceAccount:my-vm-sa@my-project-id.iam.gserviceaccount.com" \
--role="roles/storage.objectViewer"
# 인스턴스 생성 시 서비스 계정 지정
gcloud compute instances create my-secure-vm \
--zone=us-central1-a \
--machine-type=e2-medium \
--service-account=my-vm-sa@my-project-id.iam.gserviceaccount.com \
--scopes=https://www.googleapis.com/auth/cloud-platform
비용 최적화 및 운영 팁
비용 절감 전략

운영 체크리스트
- 개발/테스트 환경
- E2 시리즈 사용하여 비용 절감
- Spot VM(구 Preemptible VM) 고려
- 최대 91% 할당 가능
- 24시간 내 종료될 수 있음
- 배치 작업, 빅데이터 처리에 적합
- 프로덕션 환경
- 적절한 머신 패밀리 선택
- Committed Use Discounts 검토
- 1년 약정: 37% 할인
- 3년 약정: 57% 할인
- 고가용성 구성
- 다중 영역(Multi-zone) 배포
- Load Balancer + Managed Instance Group
- 네트워크 보안
- Private IP 우선 사용
- 외부 접속 불필요한 DB/내부 서버는 External IP 비할당
- Cloud NAT로 아웃바운드 트래픽만 허용
- SSH 접속은 Bastion Host 또는 IAP(Identity-Aware Proxy) 사용
- 최소 권한 원칙 적용
- Private IP 우선 사용
- 모니터링 및 로깅
- Cloud Ops Agent 설치
- Startup Script에 자동 설치 스크립트 포함
- Cloud Logging 및 Cloud Monitoring 자동 연동
- 알림 정책 설정
- CPU/메모리 사용률
- 디스크 I/O
- 네트워크 트래픽
- Cloud Ops Agent 설치
- 자동화
- Startup Script 활용
- Infrastructure as Code (Terraform, Deployment Manager)
- CI/CD 파이프라인 구축
Spot VM 활용
1
2
3
4
5
6
7
8
9
10
11
12
13
# Spot VM 생성
gcloud compute instances create my-spot-vm \
--zone=us-central1-a \
--machine-type=e2-medium \
--provisioning-model=SPOT \
--instance-termination-action=DELETE \
--image-family=ubuntu-2204-lts \
--image-project=ubuntu-os-cloud
# Spot VM 상태 확인
gcloud compute instances describe my-spot-vm \
--zone=us-central1-a \
--format="get(scheduling.provisioningModel)"
- 특징
- 최대 91% 비용 절감
- 24시간 내 종료 가능
- GCP가 리소스 필요 시 언제든 회수
- 적합한 워크로드
- 배치 처리
- 데이터 분석
- CI/CD 빌드 서버
- 렌더링 작업
- 부적합한 워크로드
- 프로덕션 웹 서버
- 데이터베이스
- 실시간 서비스
고급 기능
Instance Template 및 Managed Instance Group
- 동일한 구성의 인스턴스 여러 개 생성 시 유용
- 자동 확장(Auto-scaling) 구성 가능
1
2
3
4
5
6
7
8
9
10
11
12
13
14
15
16
17
18
19
20
21
# Instance Template 생성
gcloud compute instance-templates create web-server-template \
--machine-type=e2-medium \
--image-family=ubuntu-2204-lts \
--image-project=ubuntu-os-cloud \
--tags=http-server \
--metadata-from-file=startup-script=./startup.sh
# Managed Instance Group 생성 (자동 확장)
gcloud compute instance-groups managed create web-server-group \
--base-instance-name=web-server \
--template=web-server-template \
--size=3 \
--zone=us-central1-a
# Auto-scaling 설정
gcloud compute instance-groups managed set-autoscaling web-server-group \
--zone=us-central1-a \
--max-num-replicas=10 \
--min-num-replicas=2 \
--target-cpu-utilization=0.75
Cloud Ops Agent 설치
1
2
3
4
5
6
7
8
9
#!/bin/bash
# Startup Script에 포함
# Cloud Ops Agent 설치 (Logging + Monitoring)
curl -sSO https://dl.google.com/cloudagents/add-google-cloud-ops-agent-repo.sh
sudo bash add-google-cloud-ops-agent-repo.sh --also-install
# 설치 확인
sudo systemctl status google-cloud-ops-agent
트러블슈팅
일반적인 문제 및 해결
| 문제 | 원인 | 해결 방법 |
|---|---|---|
| SSH 접속 실패 | 방화벽 규칙 누락 | TCP:22 허용 규칙 추가 |
| 웹 서버 접속 불가 | 방화벽 규칙 또는 네트워크 태그 미적용 | 인스턴스에 올바른 태그 추가 |
| 디스크 용량 부족 | 부팅 디스크 크기 부족 | 디스크 확장 또는 추가 디스크 연결 |
| 성능 저하 | 부적절한 머신 타입 | 더 높은 머신 타입으로 변경 |
| External IP 없음 | Ephemeral IP 미할당 | Static IP 예약 및 할당 |
디버깅 명령어
1
2
3
4
5
6
7
8
9
10
11
12
13
14
15
# 인스턴스 상태 확인
gcloud compute instances describe my-web-server \
--zone=us-central1-a
# 시리얼 포트 로그 확인 (부팅 문제 디버깅)
gcloud compute instances get-serial-port-output my-web-server \
--zone=us-central1-a
# 방화벽 규칙 확인
gcloud compute firewall-rules list
# 네트워크 연결 테스트
gcloud compute ssh my-web-server \
--zone=us-central1-a \
--command="curl -I https://www.google.com"
보안 강화 체크리스트
